本文分享总结常用建筑材料进场复试项目,依据规范说明项目的主要检测参数、取样依据和数量,以供大家在工程中参考。


总结建筑材料进场复试项目

说明主要检测参数、取样依据和数量


1

水泥



2

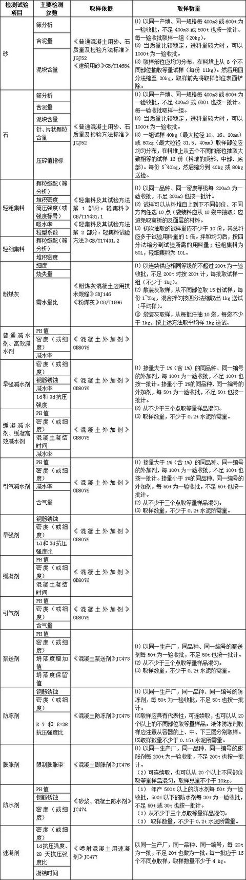
混凝土组成材料



3

钢材



4

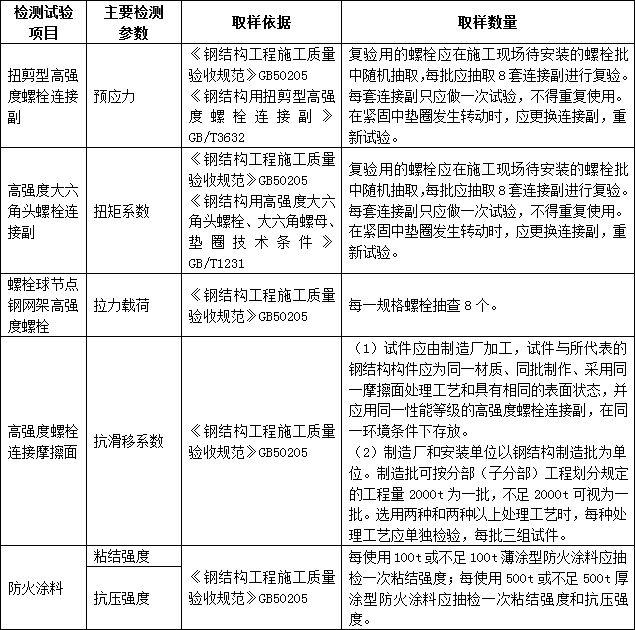
钢结构连接件及防火涂料



5

防水卷材



6

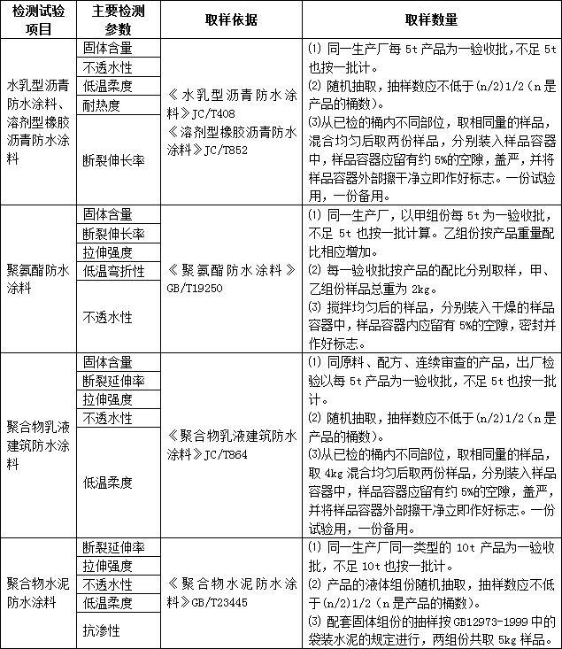
防水涂料



7

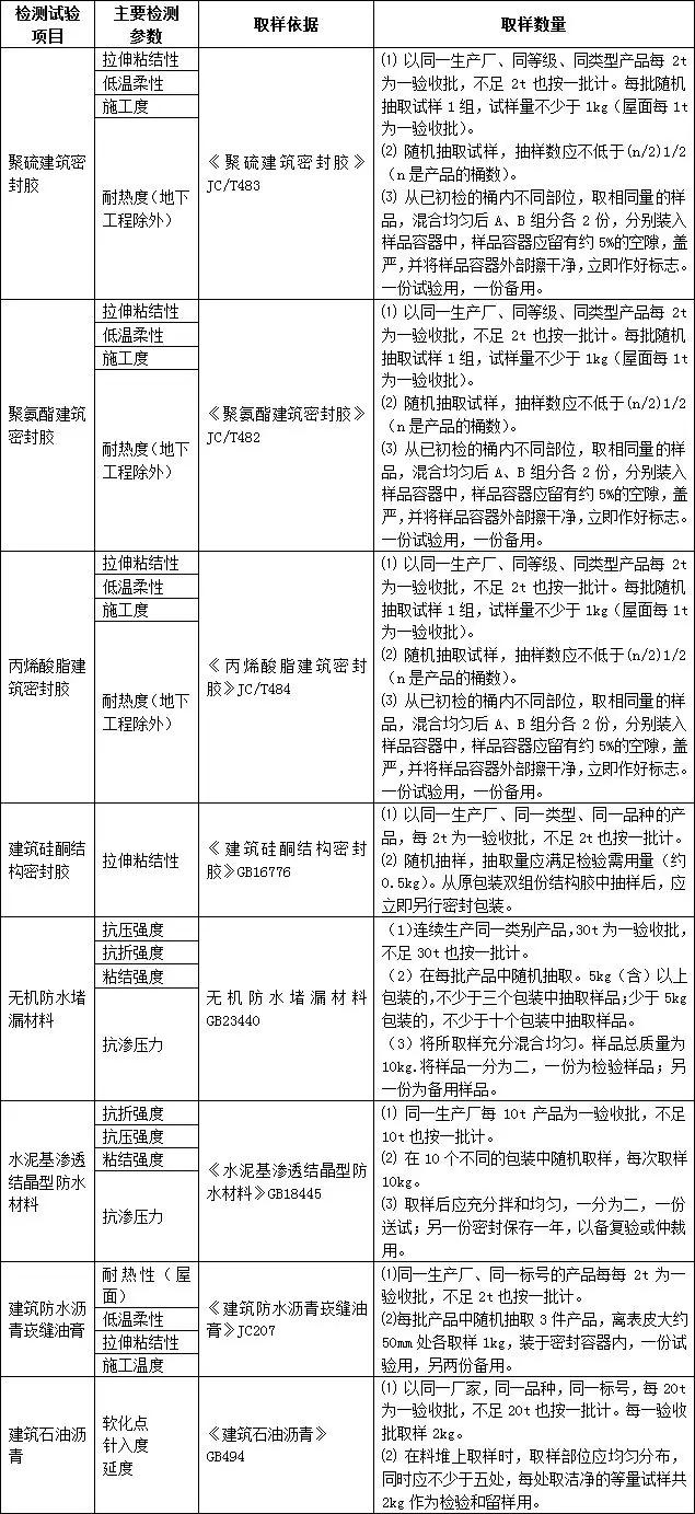
防水密封材料



8

砖、砌块



9

装饰装修材料




10

建筑节能材料


底图2.jpg