近日,济南市住建局转发[山东省住房和城乡建设厅等四部门《关于开展房屋建筑和市政工程施工质量保证保险工作的意见(试行)》的通知]。
1
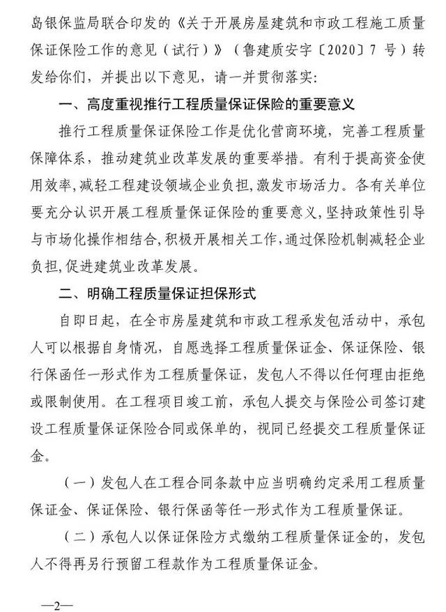
明确工程质量保证担保形式
自即日起,在全市房屋建筑和市政工程承发包活动中,承包人可以根据自身情况,自愿选择工程质量保证金、保证保险、银行保函任一形式作为工程质量保证,发包人不得以任何理由拒绝或限制使用。
承包人以保证保险方式缴纳工程质量保证金的,发包人不得再另行预留工程款作为工程质量保证金。
2
奖惩措施
发包人拒绝接受保证保险或其他保证方式,强迫承包人同意从发包人应付的工程款中预留工程质量保证金的,经查实,将在全市范围内予以通报批评,并作为不良行为记录记入发包人的诚信档案。
试行期间,对采用工程质量保证保险的企业,市级主管部门将定期在全市范围内予以通报表扬,并纳入诚信体系予以加分奖励,同时在工程评奖评优中作为优先推荐的参考条件。
通知全文:
