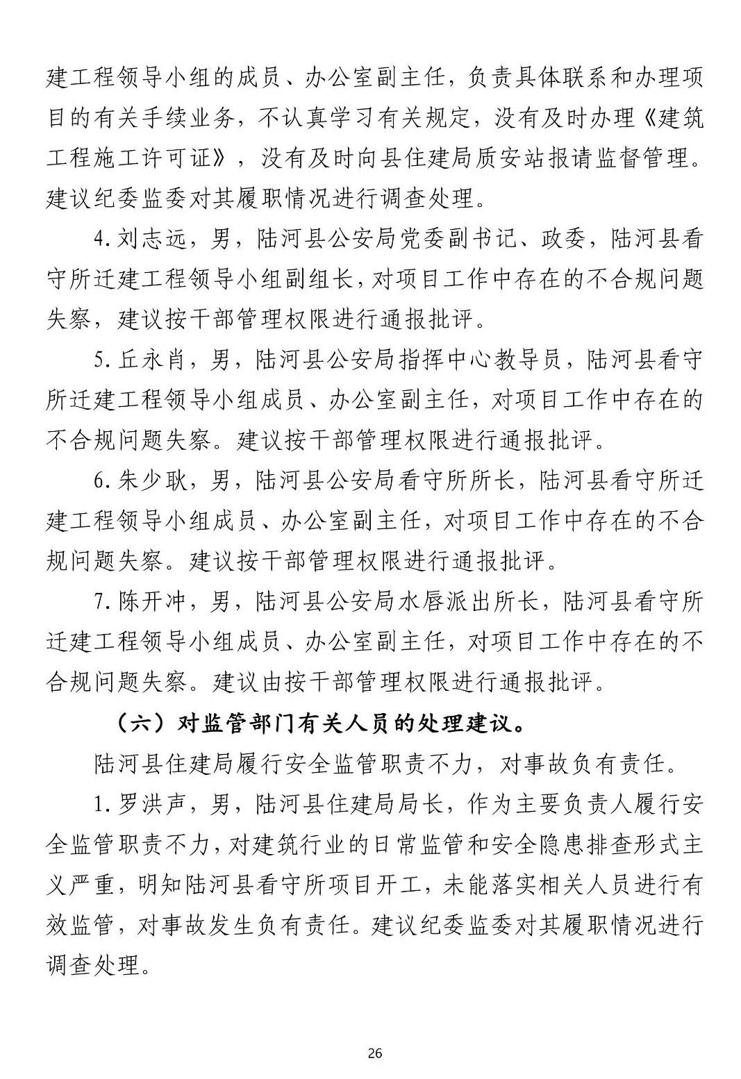
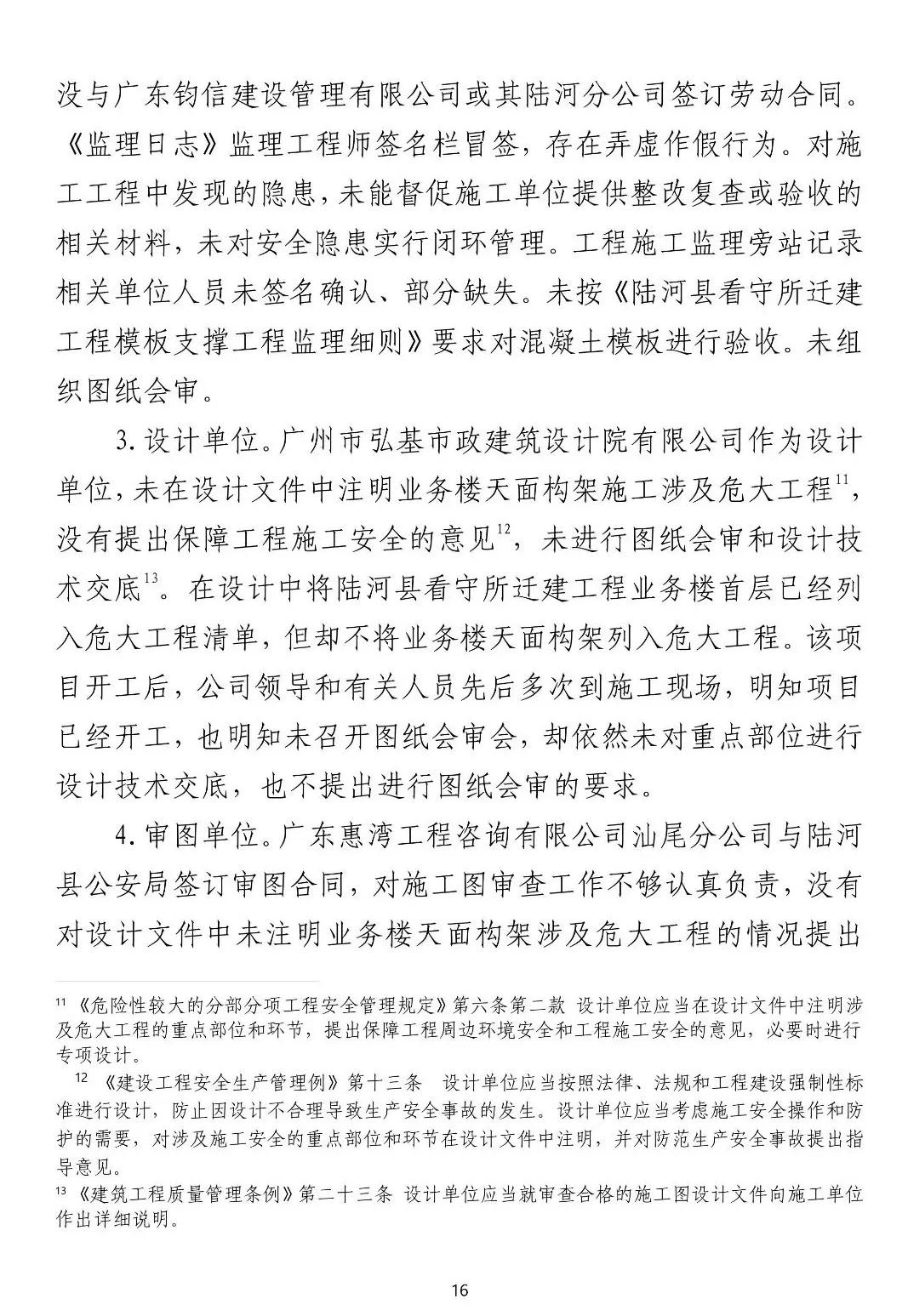
12月30日,汕尾市人民政府公布了《陆河县“10.8”较大建筑施工事故调查报告》。
事故详情
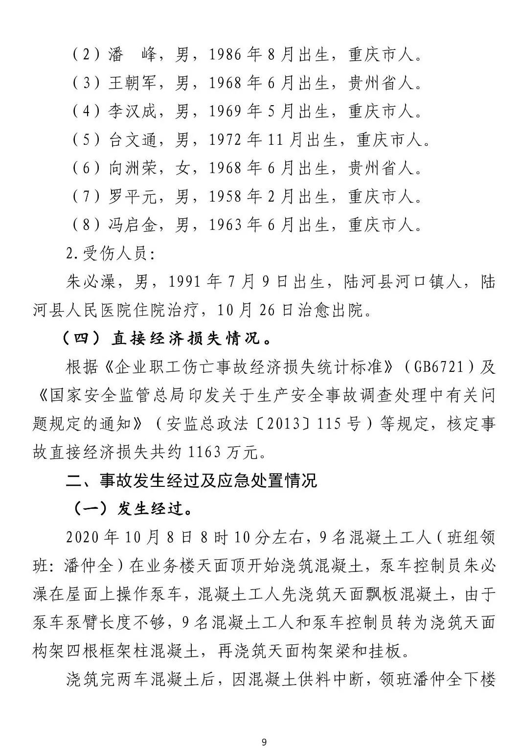
2020年10月8日10时50分,陆河县看守所迁建工程业务楼的天面构架模板发生坍塌事故,造成8人死亡,1人受伤,事故直接经济损失共约1163万元。
直接原因
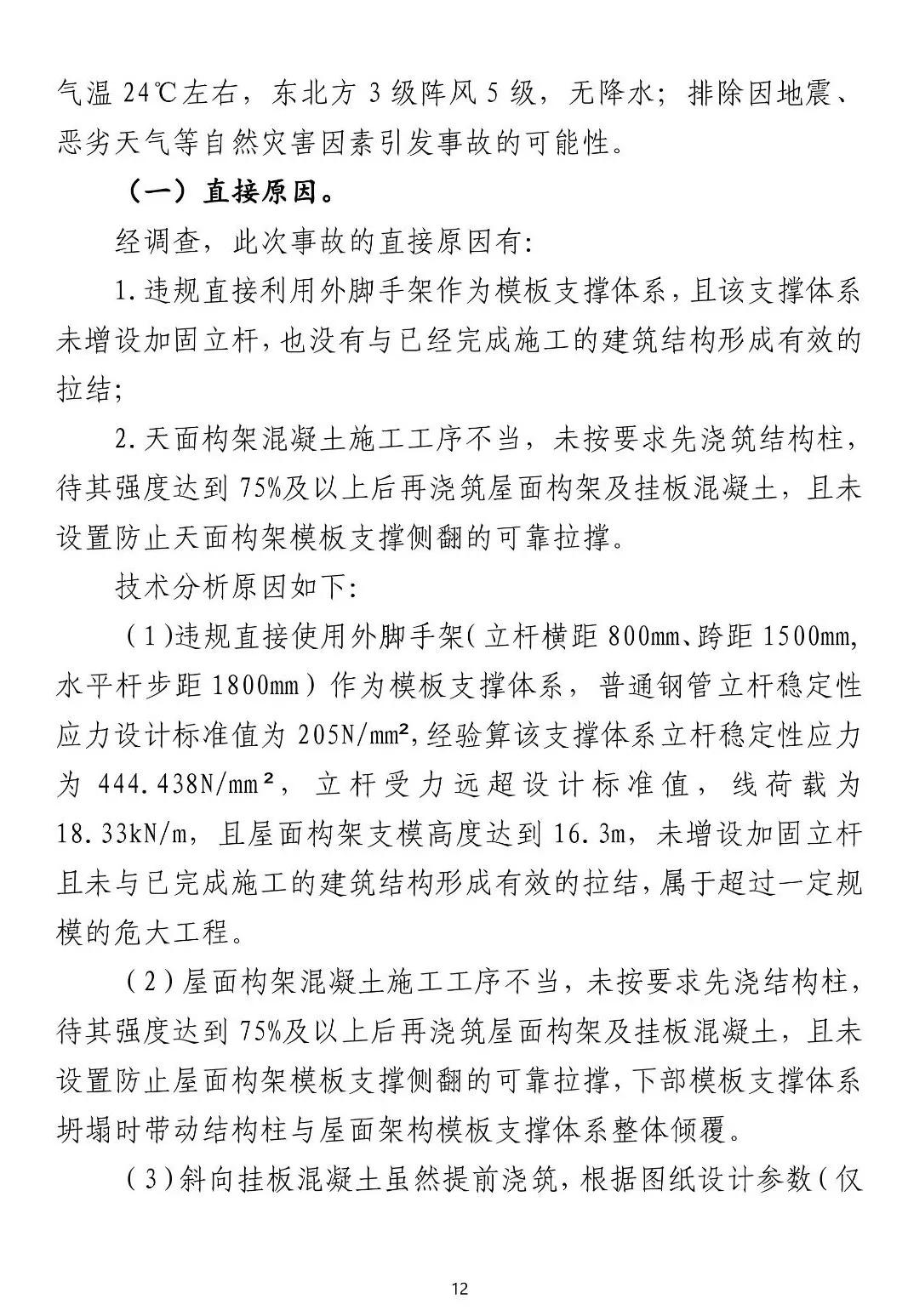
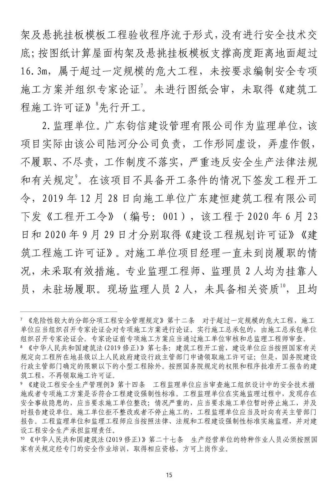
1、违规直接利用外脚手架作为模板支撑体系,且该支撑体系未增设加固立杆,也没有与已经完成施工的建筑结构形成有效的拉结;
2、天面构架混凝土施工工序不当,未按要求先浇筑结构柱,待其强度达到75%及以上后再浇筑屋面构架及挂板混凝土,且未设置防止天面构架模板支撑侧翻的可靠拉撑。
间接原因
处理意见
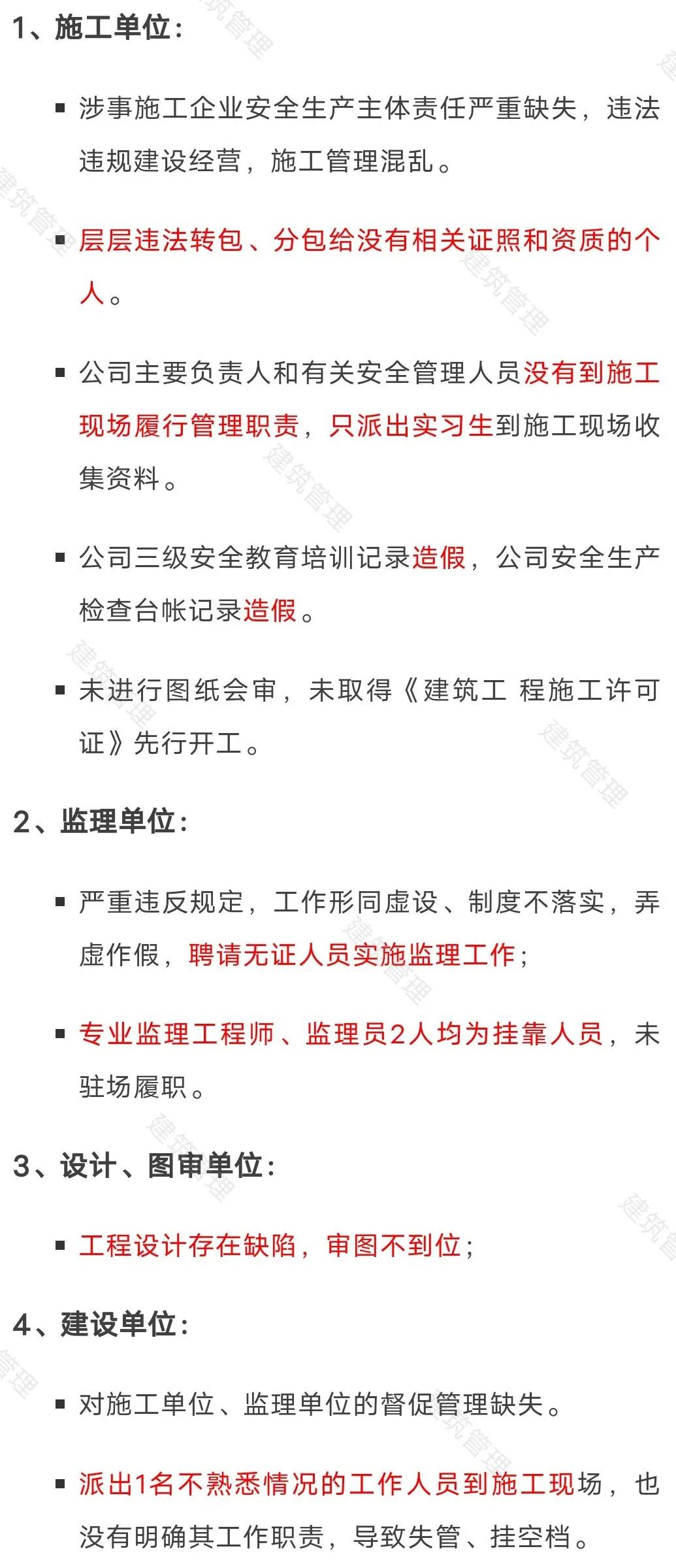
(六)对监管部门有关人员的处理建议。
建议纪委监委对以下人员履职情况进行调查处理。
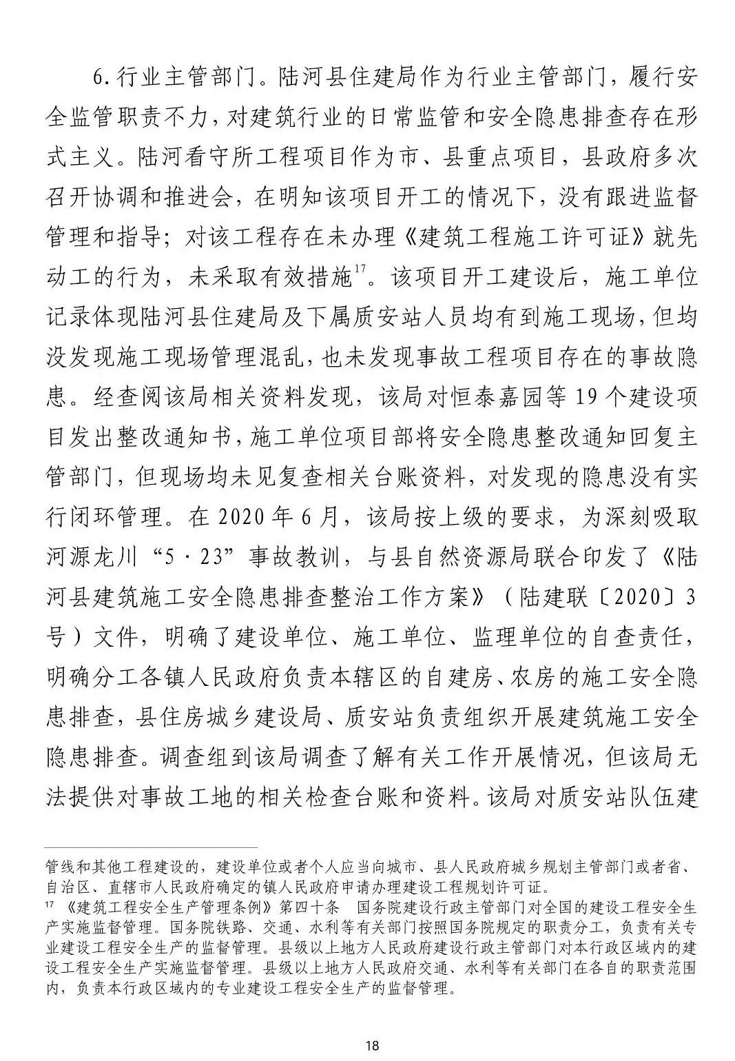
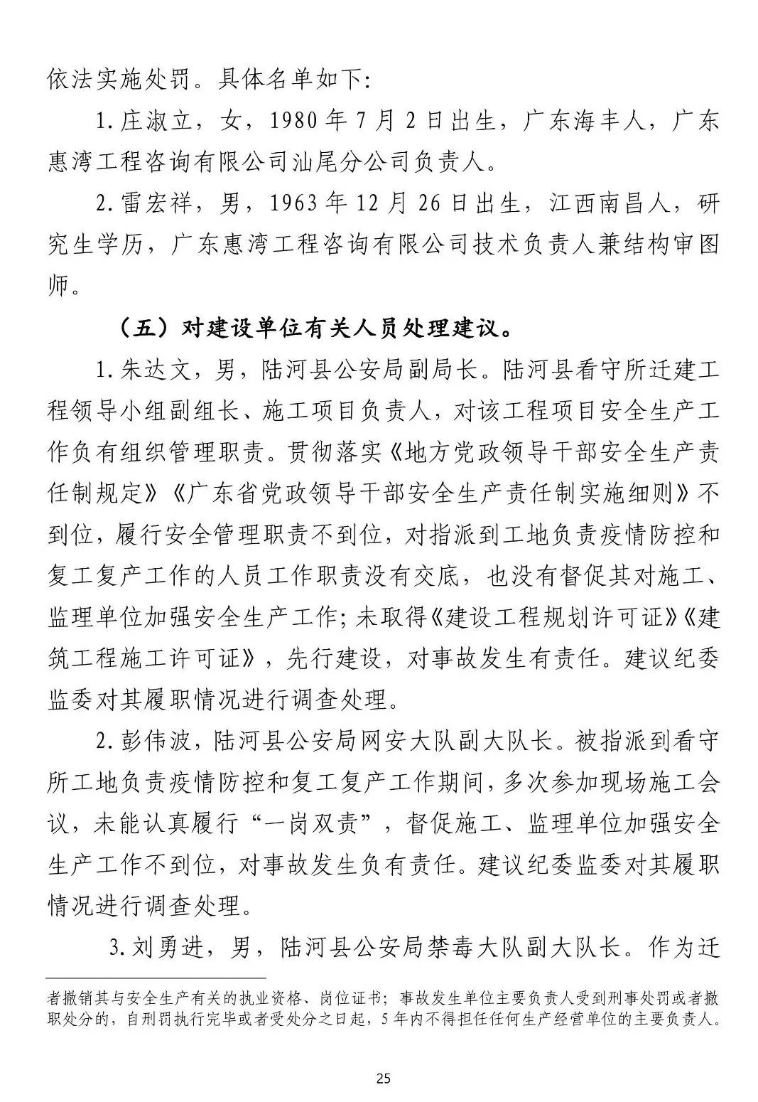
1、罗某声,男,陆河县住建局局长
2、黄某军,男,陆河县住建局副局长
3、彭某双,陆河县住建局质安站负责人
4、彭某洲,男,陆河县住建局建设工程质量和安全管理股负责人
5、彭某升,男,陆河县住建局建筑市场和建设工程管理股负责人
(七)对陆河县委县政府有关人员的处理建议。
1、建议按干部管理权限责令县委、县政府主要领导陈某勇、罗某新,常务副县长叶某美作出深刻检查。
2.彭某洁,男,陆河县人民政府副县长。建议由纪委监委对其履职情况进行调查处理。
3.林某毅,男,陆河县副县长、公安局局长。建议纪委监委对其履职情况进行调查处理。
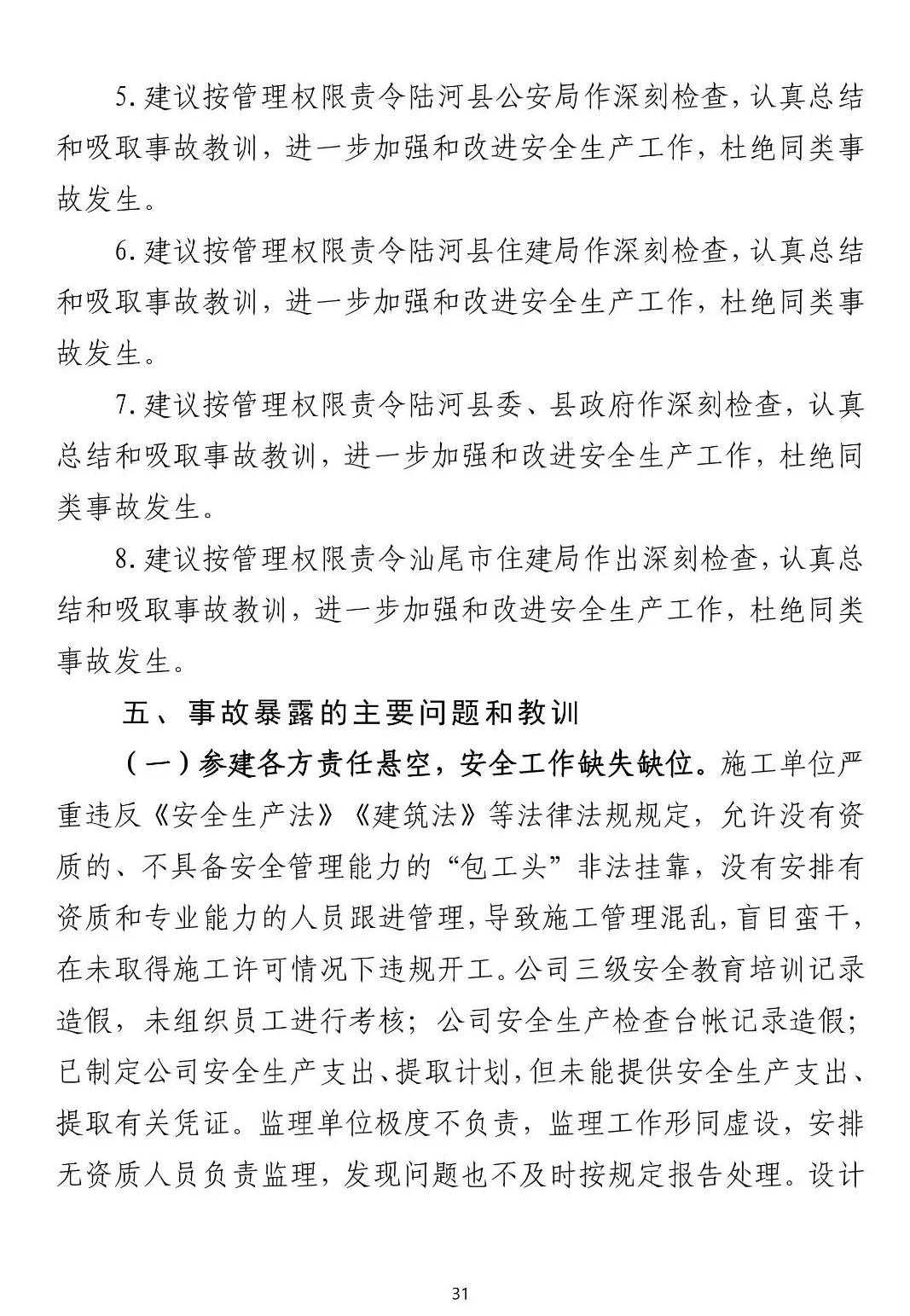
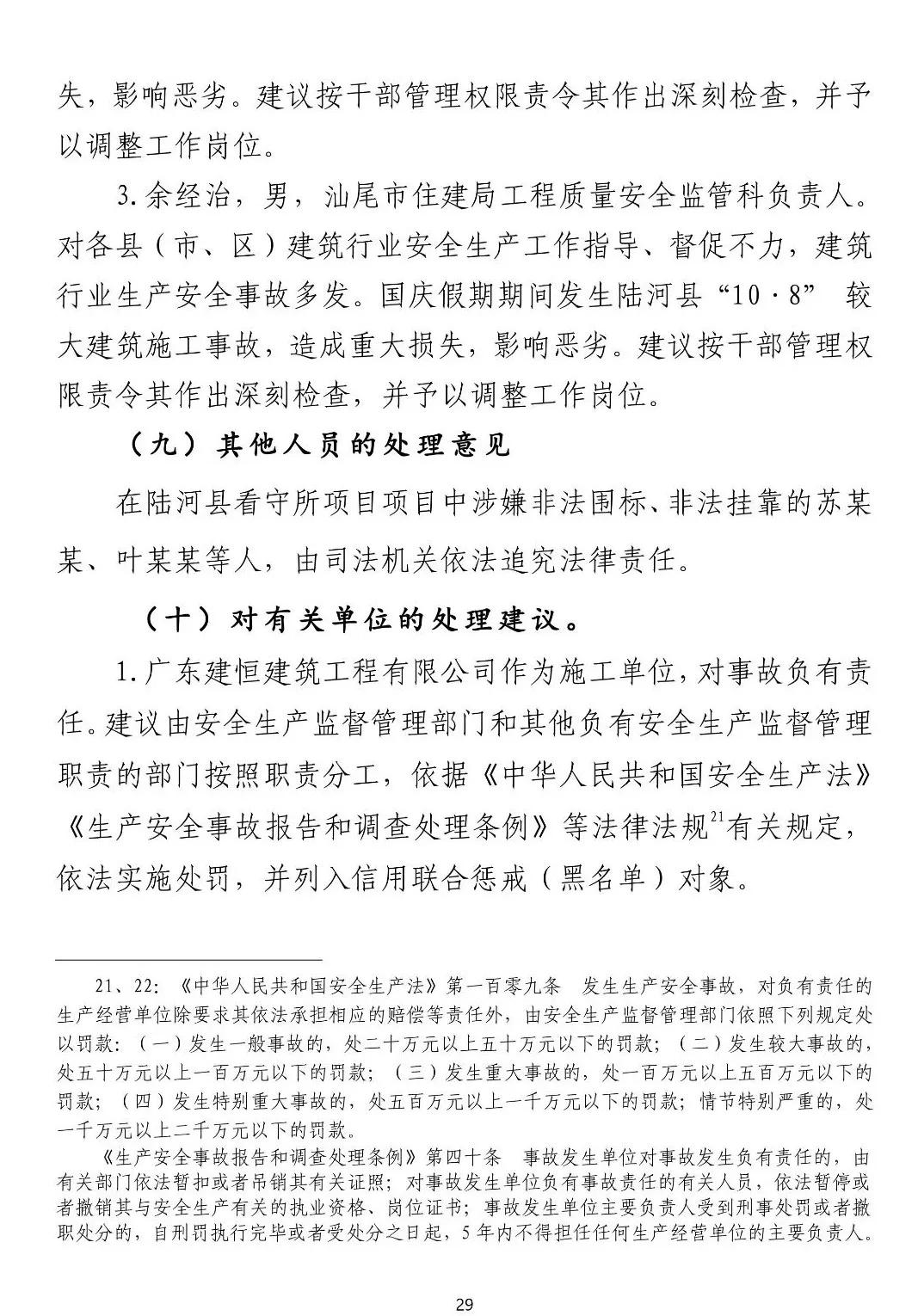
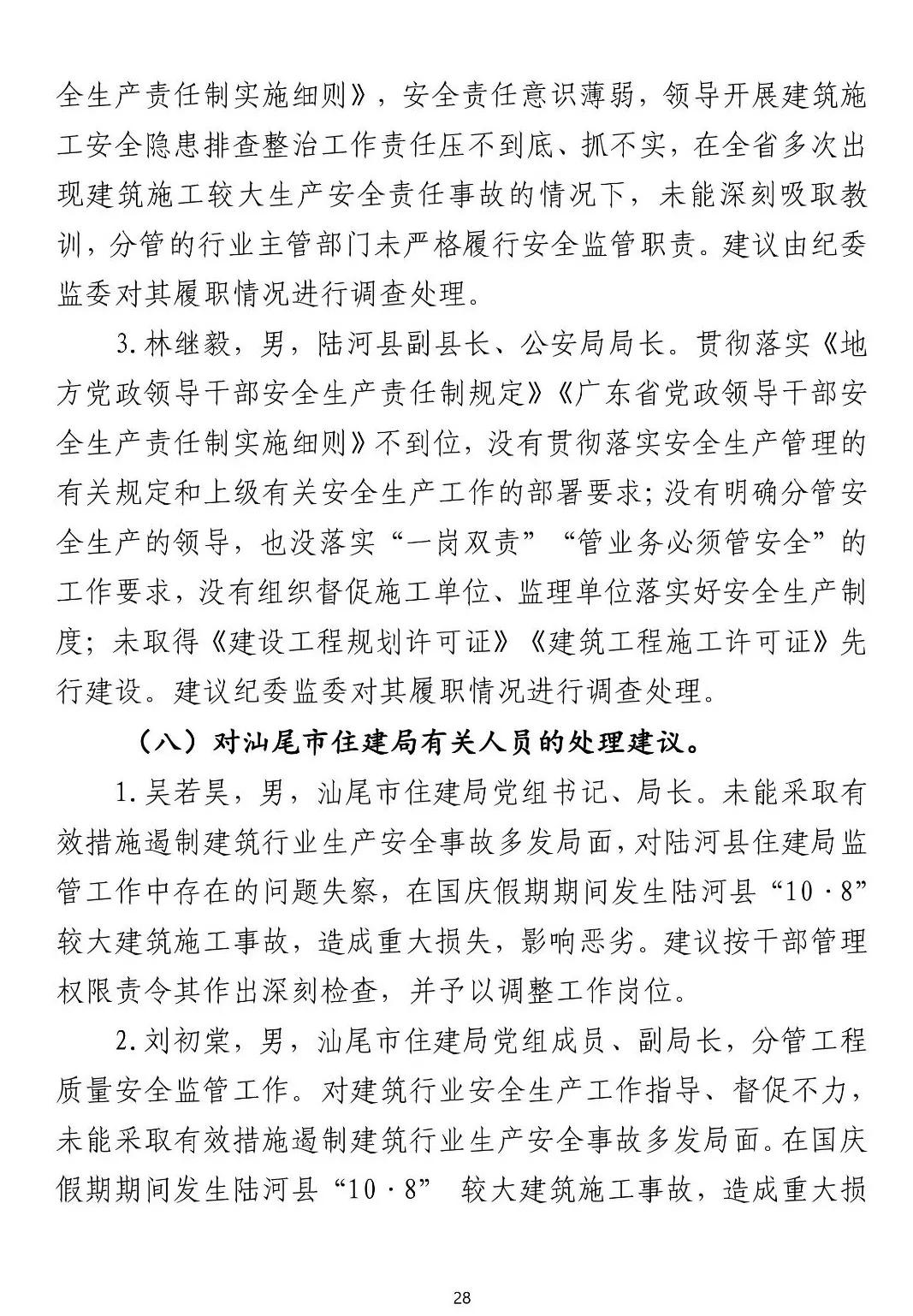
(八)对汕尾市住建局有关人员的处理建议。
建议对以下人员按干部管理权限责令其作出深刻检查,并予以调整工作岗位。
1、吴某昊,男,汕尾市住建局党组书记、局长。
2、刘某棠,男,汕尾市住建局党组成员、副局长,分管工程质量安全监管工作。
3、余某治,男,汕尾市住建局工程质量安全监管科负责人。
(九)其他人员的处理意见在陆河县看守所项目项目中涉嫌非法围标、非法挂靠的苏某某、叶某某等人,由司法机关依法追究法律责任。
附原文:
