工程人因伪造技术资料,代签字被追究刑事责任!
代签、伪造资料在施工单位是十分常见,很多同行认为这只是小事,这个案例十分具有代表性,也表明了有关部门对此类案件的处理原则,给大家敲响了警钟!
现在大部分项目存在人证不合一现象,造成代签字现象十分普遍,尤其是给项目经理、总工、质检员、安全员代签字,责任十分之重大!有时迫于领导强压,最终只能妥协,殊不知弄不好会有牢狱之灾!
代签非小事,如果你不能替我坐牢,那么就别要求我代签!!!!
请看下图第四点:

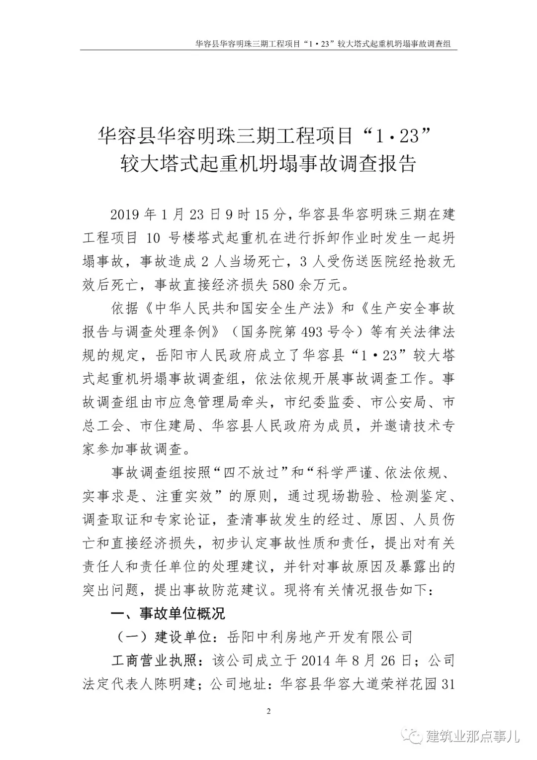
2019年1月23日9时15分,岳阳华容县华容明珠三期在建工程项目10号楼塔式起重机,在进行拆卸作业时发生一起坍塌事故。事故造成2人当场死亡,3人经抢救无效后死亡。

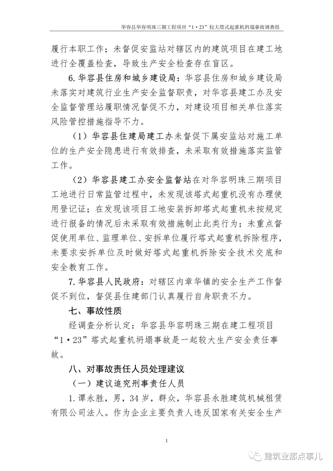
岳阳市应急管理局公布该起事故调查报告。 事故原因: 严重违规作业; 无资质从事塔式起重机拆除作业(塔吊租赁公司); 违法发包,口头指定项目施工实际负责人(建设单位); 将劳务工程发包给不具备任何资质的个人(建设单位现场负责人); 伪造塔式起重机工程技术资料,伪造他人签字(资料员); 私刻公章、伪造安装拆卸合同及安全协议等(机械租赁公司)。 最终,谭XX(机械租赁公司法人)、林XX(建设单位现场负责人)、吴XX(劳务承包人)、陈XX(机械租赁公司资料员)等4人,追究刑事责任! 黄XX(伙同谭XX私刻公章),由公安机关对其进行刑事调查! 持续追责:监理单位停业整顿,监理负责人被吊销证书 2021年1月22日住建部官网公布《建督罚字〔2021〕1号》: 湖南XX项目管理有限公司: 2019年1月23日,湖南省华容县华容明珠三期工程项目“1·23”较大塔式起重机坍塌事故造成2人当场死亡,3人受伤送医院经抢救无效后死亡,直接经济损失580余万元。根据《岳阳市人民政府办公室关于〈华容县华容明珠三期工程项目“1·23”较大塔式起重机坍塌事故调查报告〉的批复》(岳政办函〔2019〕34号)认定,该事故是一起较大生产安全责任事故。你单位作为监理单位,对施工单位人员履职不到位、租赁单位违法拆卸塔吊等安全生产违法违规行为监理不力,未及时制止和上报;对塔吊进场施工的相关资料审查不严格,未发现租赁公司伪造安装公司合同和协议等情况,对事故发生负有责任。 ………… 依据《建设工程安全生产管理条例》第五十七条之规定,我部决定给予你单位责令停业整顿60日的行政处罚,停业整顿期间,不得在全国范围内以房屋建筑工程监理资质承接新的工程项目。 ………… 同日住建部公布《建督罚字〔2021〕2号》: 兰X波: 2019年1月23日,湖南省华容县华容明珠三期工程项目“1·23”较大塔式起重机坍塌事故造成2人当场死亡,3人受伤送医院经抢救无效后死亡,直接经济损失580余万元。根据岳阳市人民政府批复的《华容县华容明珠三期工程项目“1·23”较大塔式起重机坍塌事故调查报告》认定,该事故是一起较大生产安全责任事故。你作为监理项目部实际负责人,未认真履行安全生产责任,对危大工程未进行有效监理,对施工单位关键岗位人员配备不足和施工现场安全隐患等问题未及时制止和向主管部门报告,未及时发现和制止塔式起重机租赁单位进场拆除塔吊的违法行为,对事故发生负有重要责任。 ………… 依据《建设工程安全生产管理条例》第五十八条规定,我部决定给予你吊销注册监理工程师注册执业证书,5年内不予注册的行政处罚。请你在收到本决定书之日起15日内,持监理工程师注册执业证书到湖南省住房和城乡建设厅办理相关手续。 …………


小编附调查报告全文,报告中包含技术分析,可以好好看完:



































