脚手架搭设采取劳务分包形式,搭设细节缺少关注,过程中通常出现下列问题:

1、现场使用材料规格数量审核不严,进场材料过多或规格不全,影响外架整体进度及形象。

2、管控节点不清晰,验收程序走过场


图片

图片

图片

图片

图片

动作一、识别管控节点

图片


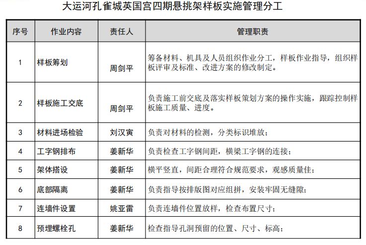
动作二、样板策划

图片


图片

图片

图片

图片

图片

图片

图片

图片

图片

图片

图片

图片

图片

图片

图片

图片

图片

图片


图片

图片

图片

图片

图片

图片

图片


动作三、样板组织实施

图片

图片

图片

图片

图片

图片

动作四、样板评审

图片

图片

图片

图片

图片

实施效果 
项目部实施悬挑架样板审核,实施效果主要有: 
1.识别了联梁式悬挑架等4项防护技术措施。 
2.识别了5项作业工序,7项架体构造优化做法。 
3.聚焦18个操作管控节点,33项工序操作验收标准,架体搭设过程 
管控节点清晰,脚手架搭设完成后安全防护齐全有效。 
4.提前形成了脚手架架体材料清单,各类材料有计划的提前准备, 
提高搭设效率,避免材料现场切割浪费; 
5.架体防护更加完整,杜绝了人员高坠隐患。 
6.架体外观立杆排布均匀,剪刀撑布置连续,整体美观大方。

微信公众号二维码.jpg