危大工程,即:危险性较大的分部分项工程,是房屋建筑和市政基础设施工安全管理的重中之重,施工单位务必要搞清这三个基本问题:“危大工程”有哪些?专项方案怎么编?专家论证怎么办?三张表总结!
依据:
➤《危险性较大的分部分项工程安全管理规定》(住建部〔2018〕37号令)
➤《危险性较大的分部分项工程安全管理规定》有关问题的通知(建办质〔2018〕31号文)

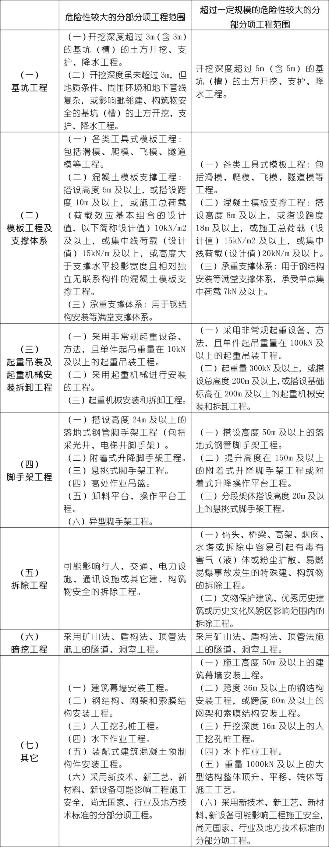
危大工程,即:危险性较大的分部分项工程,是指房屋建筑和市政基础设施工程在施工过程中,容易导致人员群死群伤或者造成重大经济损失的分部分项工程。危大工程及超过一定规模的危大工程范围是由国务院住房城乡建设主管部门制定的。
【危大工程要求】
施工单位应当在施工前组织工程技术人员编制专项施工方案。
【超过一定规模的危大工程要求】
施工单位应当在施工前组织工程技术人员编制专项施工方案,还应当组织召开专家论证会对专项施工方案进行论证。

【专项方案编制、审核、审批】
施工单位应当在危大工程施工前组织工程技术人员编制专项施工方案。
实行施工总承包的,专项施工方案应当由施工总承包单位组织编制。危大工程实行分包的,专项施工方案可以由相关专业分包单位组织编制。
专项施工方案应当由施工单位技术负责人审核签字、加盖单位公章,并由总监理工程师审查签字、加盖执业印章后方可实施。
危大工程实行分包并由分包单位编制专项施工方案的,专项施工方案应当由总承包单位技术负责人及分包单位技术负责人共同审核签字并加盖单位公章。
【专项方案主要内容】
(一)工程概况:危大工程概况和特点、施工平面布置、施工要求和技术保证条件;
(二)编制依据:相关法律、法规、规范性文件、标准、规范及施工图设计文件、施工组织设计等;
(三)施工计划:包括施工进度计划、材料与设备计划;
(四)施工工艺技术:技术参数、工艺流程、施工方法、操作要求、检查要求等;
(五)施工安全保证措施:组织保障措施、技术措施、监测监控措施等;
(六)施工管理及作业人员配备和分工:施工管理人员、专职安全生产管理人员、特种作业人员、其他作业人员等;
(七)验收要求:验收标准、验收程序、验收内容、验收人员等;
(八)应急处置措施;
(九)计算书及相关施工图纸。

【专家论证、方案评审】
对于超过一定规模的危大工程,施工单位应当组织召开专家论证会对专项施工方案进行论证。实行施工总承包的,由施工总承包单位组织召开专家论证会。专家论证前专项施工方案应当通过施工单位审核和总监理工程师审查。
专家论证会后,应当形成论证报告,对专项施工方案提出通过、修改后通过或者不通过的一致意见。专家对论证报告负责并签字确认。
专项施工方案经论证需修改后通过的,施工单位应当根据论证报告修改完善后,专项施工方案应当由施工单位技术负责人审核签字、加盖单位公章,并由总监理工程师审查签字、加盖执业印章后方可实施。
专项施工方案经论证不通过的,施工单位修改后应当按照本规定的要求重新组织专家论证。
【参会人员】
超过一定规模的危大工程专项施工方案专家论证会的参会人员应当包括:
(一)专家(专家应当从地方人民政府住房城乡建设主管部门建立的专家库中选取,符合专业要求且人数不得少于5名,与本工程有利害关系的人员不得以专家身份参加专家论证会);
(二)建设单位项目负责人;
(三)有关勘察、设计单位项目技术负责人及相关人员;
(四)总承包单位和分包单位技术负责人或授权委派的专业技术人员、项目负责人、项目技术负责人、专项施工方案编制人员、项目专职安全生产管理人员及相关人员;
(五)监理单位项目总监理工程师及专业监理工程师。
【论证内容】
对于超过一定规模的危大工程专项施工方案,专家论证的主要内容应当包括:
(一)专项施工方案内容是否完整、可行;
(二)专项施工方案计算书和验算依据、施工图是否符合有关标准规范;
(三)专项施工方案是否满足现场实际情况,并能够确保施工安全。
依据住建部【2018】37号令《危险性较大的分部分项工程安全管理规定》,以下10条违法违规行为,将受到明确处罚。
☟ 针对建设单位
(五)未对第三方监测单位报告的异常情况组织采取处置措施的。
☟ 针对勘察单位
未在勘察文件中说明地质条件可能造成的工程风险的。
☟ 针对设计单位
未在设计文件中注明涉及危大工程的重点部位和环节,未提出保障工程周边环境安全和工程施工安全的意见的。
☟ 针对施工单位
未按照本规定编制并审核危大工程专项施工方案的。
(三)项目专职安全生产管理人员未对专项施工方案实施情况进行现场监督的。
(三)未严格按照专项施工方案组织施工,或者擅自修改专项施工方案的。
(五)未按照本规定建立危大工程安全管理档案的。
☟ 针对监理单位
(三)施工单位拒不整改或者不停止施工时,未向建设单位和工程所在地住房城乡建设主管部门报告的。
(四)未按照本规定建立危大工程安全管理档案的。
☟ 针对监测单位
(四)发现异常未及时报告的。
