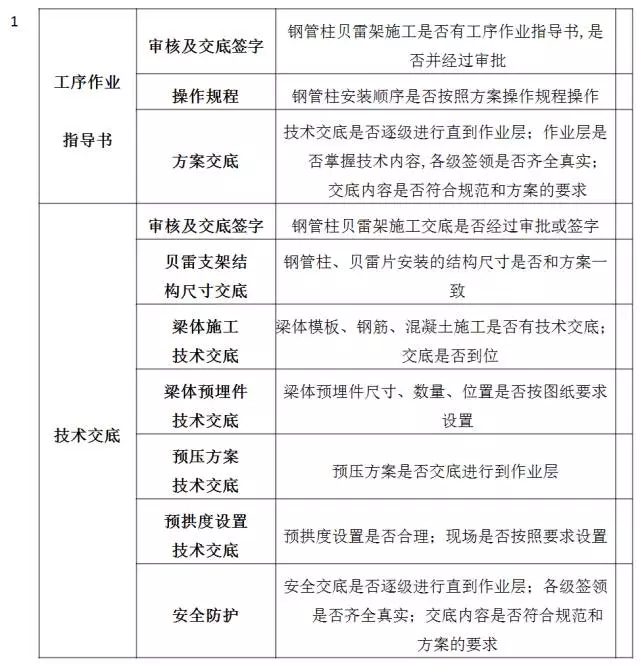
支架和钢管柱贝雷梁现浇简支箱梁在桥梁工程中的运用非常广泛,那么它们的基本构造是什么样子的?工程失误又会发生什么样的安全事故?今天就和大家一起来学习学习吧!
一:钢管柱贝雷梁搭设构造
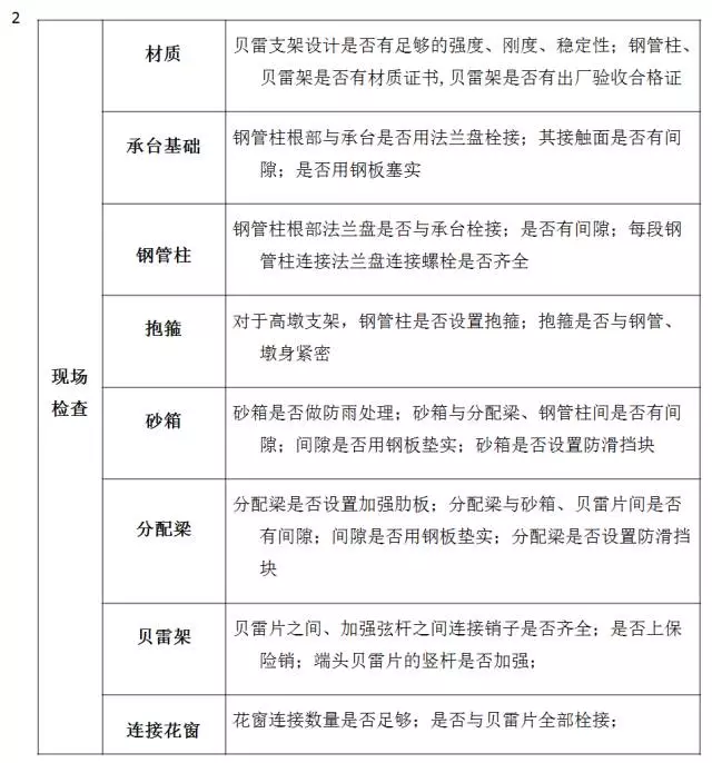
1、现浇贝雷支架自下而上由钢管立柱、砂箱、分配梁、贝雷梁、底模、侧模及支撑等组成。

2、钢管立柱
a、钢管立柱一般采用直径Φ1000mm螺旋钢管,起到将梁结构自重、支架荷载和施工荷载等传到基础的作用。为了确保钢管立柱的稳定,相邻钢管立柱间用[10槽钢连接。立柱顶部支承着分配梁,下部支承在承台或地基上。
b、钢管立柱底端焊接10mm厚的110×110cm的钢板,四角采用膨胀螺栓固定。为加强钢管立柱的稳定,在钢管立柱端部内设“井”字型支撑。
在钢管立柱顶端和跨中处采用[20槽钢固定于墩身上。


3、为了便于底模和侧模及贝雷梁的拆除,在钢立柱顶部和工字钢之间安装可调高度的砂箱,砂箱高0.5m。
4、分配梁起着将结构荷载、支架荷载和施工荷载分配到钢管立柱上的作用。
5、单片贝雷片一般长3m,高1.5m,贝雷片之间用销子连接,贝雷梁间采用花窗连接,加强自身抗扭能力。





贝雷梁间采用花窗连接,加强自身抗扭能力。







二、满堂支架施工搭设基本构造
1、支架构造。
xx高铁基本上采用的是碗扣式支架。碗扣节点构成是由上碗扣、下碗扣、立杆、横杆接头和上碗扣限位销组成。立杆碗扣节点是按0.6m模数设置的,立杆接长用套管及连接销孔。碗扣架用钢管规格为Φ48×3.5mm,钢管壁厚不得小于3.5 -0.025mm。上碗扣、可调底座及可调托撑螺母应采用可锻铸铁或铸钢制造,下碗扣、横杆接头、斜杆接头应采用碳素铸钢制造。




2、支架地基处理 (按计算承载力)
地基挖至原土,地基承载力至少达到180KPa以上,采用三七灰土换填不小于0.6m,用气夯将地基夯实 ,换填部分检测地基承载力最少达到250KPa以上,处理地基时要特别注意泥浆池和承台基坑换填;顶面浇筑0.2m的C25砼 。

3、支架搭设





4、支架预压
为保证箱梁砼结构的质量,钢管脚手架支撑搭设完毕铺设底模板后必须进行预压处理,以消除支架、支撑方木和模板的非弹性变形和地基的压缩沉降影响,同时取得支架及地基的弹性变形的实际数值,作为梁体立模的预拱值数据设置的参考。
预压方法依据箱梁砼重量分布情况,在搭好的支架上堆放预压块或沙袋,预压荷载系数取梁跨荷载的1.3倍,预压时间视支架地面沉降量定,支架沉降稳定48小时后卸载。
加载过程共分四级:0——30﹪——60﹪——100﹪——130﹪。
5、支架卸载
支架卸载时仍采用分级方式进行,按照加载相反的顺序进行卸载。首先卸载进行超载预压的30%的部分,再卸载顶板重量,然后卸载腹板重量,最后卸载底板重量。
每卸下一级载荷,均对所有测点进行一次测量,并作详细记录,在数据分析时与加载时的挠度进行比较。
6、观测点布置及沉降观测
纵桥向有五个断面:跨端2米、1/4跨、1/2跨、3/4跨和跨端2米,从小里程到大里程方向,为I、II、III、IV、V断面;每个断面有七个点,分别为翼缘底、腹板顶、底板底两侧、底板中间相对应下分配梁位置,顺着线路前进方向,从左往右,为1~7号点。共35个点。具体点位布置如下图所示:








三、模板支架是重大伤亡事故的多发领域
各类施工支架在承载和使用中发生坍塌时,大多都会造成相当严重的后果。特别是支架在浇筑中发生的坍塌事故,往往都会造成惨重的人员伤亡、巨大的经济损失和不良的社会影响。因此,无论从哪个方面来讲,都必须高度重视对模板支架坍塌事故的研究,采取强有力的技术保障和管理措施,预防和杜绝模板支架坍塌事故的发生。
(1)模板支架坍塌在重大工程建设事故中,一直占有较高的比重。
据有关资料的不完全统计:在1992年至1995年 上半年我国共发生的83起各类坍塌事故中,楼板(支 架)坍塌为16起,占19.3%;在1992年全国发生一次死亡3人以上的重大事故中,楼板倒塌就造成死亡59人和重伤20人,分别占总数的38%和59%;模板支架坍塌在重大工程建设事故中一直占有较高的比例。
(2)近年来发生的典型模板支架坍塌事故
2005年9月5日。xx工程 ,该工程没有按规定对施工方案进行专家组论证,支架方案未经审批就进行搭设(在报送二稿时,支架已搭设完毕),且存在立杆伸出长度达1.4~1.7m、横杆漏设、扣件拧紧程度普遍不合格、可调托座丝杆直径偏小、扫地杆过高、混用碗扣架(发现无上碗扣、横杆浮搁情况)和随意搭设情况突出等各种问题。而监理虽未在方案送审稿上签字,但也没有行文制止搭设和浇筑混凝土。当楼盖浇筑快接近完成时,从楼盖中部偏西南部位突然发生凹陷式坍塌,造成死亡8人、重伤2 1人的重大事故。






在2009年10月20日发生在xx高铁XX特大桥连续梁边跨支架坍塌事故,就是因为有严重焊接质量问题的下碗扣与上立柱焊点断开造成单根立柱失稳,单根立柱突然失稳致使横梁破坏,预压土包坠落冲击相邻立杆发生联络失稳,从而造成支架竖向坍塌。这个支架方案经过层层把关是没问题的,但在现场对支架检查和验收不到位,致使事故发生。
(3)多发事故的基本特点
1)在相应领域长期存在引发事故的环境、条件、因素和大量隐患;
2)同类事故不断发生;
3)相同或相近原因事故反复发生。
四、引发模板支架坍塌事故的技术原因和技术责任
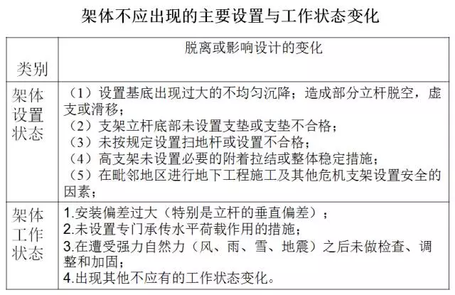
单从技术角度来讲:脚手架结构模板支架坍塌破坏之所以会发生,不外出现了以下两种情况,或者二者兼而有之:一是架体或其杆件、节点实际受到的荷载作用超过了其实际具有的承载能力,特别是稳定承载能力;二是架体由于受到了不应有的荷载作用(侧力、扯拉、扭转、冲砸等),或者架体发生了不应有的设置与工作状态变化(倾斜、滑移和不均衡沉降等),招致发生非原设计受力状态的破坏。
引发模板支架坍塌的直接起因
第一方面——支架因设计和施工缺陷,不具有确保安全的承载能力。
第二方面——支架因设计或施工原因,使其承载能力没有多大富裕。
第三方面——支架因采用的构架尺寸较大、未设水平剪刀撑加强层及竖向斜杆(剪刀撑)设置不够等,造成构架的整体刚度不足。













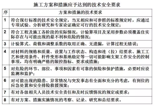
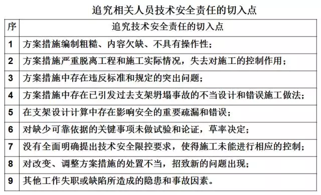
可以说,任何一起模板支架坍塌事故都有其技术原因和相关施管人员的技术安全工作责任。当事故由以技术责任为主引起时,就会被定为技术责任事故。因此当受到施工安排和经济考虑的冲击时,必须坚守住起码的安全保证要求、确保不出技术安全事故的底线


