来源:人社部官网,整理:度川管理研究部
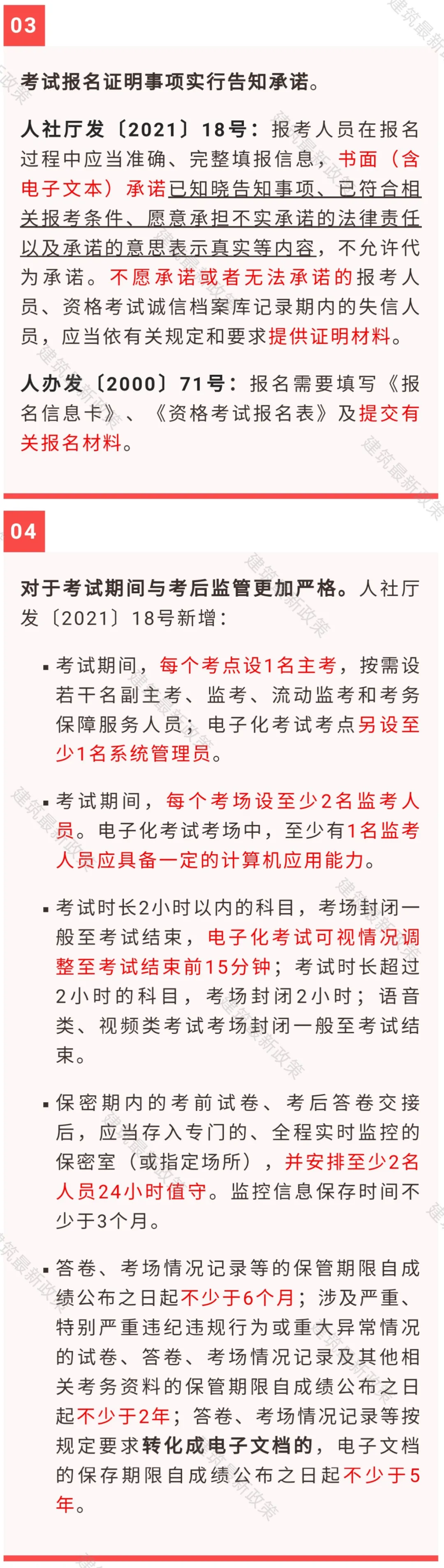
事关一建等工程类考试!请仔细查阅! 3月30日,人社部发布关于印发《专业技术人员职业资格考试考务工作规程》的通知,本规程自2021年4月1日起施行。 《人事部办公厅关于印发<专业技术人员资格考试考务工作规程(试行)>的通知》(人办发〔2000〕71号)、《人事部关于加强专业技术人员资格考试工作管理的通知》(人发〔1997〕75号)同时废止。 人办发〔2000〕71号文件链接: http://www.mohrss.gov.cn/xxgk2020/fdzdgknr/zcfg/gfxwj/rcrs/201407/t20140717_136400.html 人力资源社会保障部办公厅关于印发《专业技术人员职业资格考试考务工作规程》的通知 人社厅发〔2021〕18号 各省、自治区、直辖市及新疆生产建设兵团人力资源社会保障厅(局),国务院有关部门人事部门,中国外文局人事部,有关协会、学会: 为进一步规范专业技术人员职业资格考试考务工作,提高资格考试考务管理与服务水平,根据有关法律、法规和规章,我们制定了《专业技术人员职业资格考试考务工作规程》。现印发给你们,请遵照执行。 人力资源社会保障部办公厅 2021年3月11日 第一章 总则 第一条 为规范专业技术人员职业资格考试(以下简称“资格考试”)考务工作,提高资格考试考务管理与服务水平,根据有关法律、法规和规章,制定本规程。 第二条 本规程适用于人力资源社会保障部人事考试中心(以下简称“部考试中心”)组织实施或与其他机构共同组织实施的资格考试考务工作。 第三条 资格考试考务工作应当坚持依法依规、公平公正、安全规范和科学高效的原则。 第二章 组织管理 第四条 部考试中心负责拟定考务制度、工作标准、技术规范、考务文件,组织实施资格考试,统一管理和维护考务信息,承担职业资格证书便捷化服务具体工作,指导各地人事考试机构考务工作,经人力资源社会保障部授权发布资格考试有关事项等。 第五条 省级人事考试机构负责拟定本地区考务制度、资格考试实施方案及考务应急预案,组织实施本地区资格考试,设置考区、考点,配备并管理监考、巡考队伍,指导考区、考点考务工作,按照权限认定、处理应试人员违纪违规行为,生成并管理考务信息,承接相关考试阅卷及证书发放工作等。 第六条 各级人事考试机构应当按照人力资源社会保障部制定的资格考试工作计划实施资格考试。遇有特殊情况不能正常实施的,由省级人力资源社会保障部门报人力资源社会保障部同意后,及时向社会公告。 第七条 对于组织实施难度大或风险较高的重要考试,各地人事考试机构应当通过考试主管部门向当地党委、政府报告,建立教育、公安、工信、交通、卫生、保密、电力供应等部门或单位参与的考试安全协调联动机制。 第八条 各级考试主管部门、人事考试机构应当加强考试组织实施的过程监督,开展巡考、检查验收等工作。 第九条 各级人事考试机构应当按照财政部门、价格主管部门等核准、审批或备案的收费标准收取有关考试费用。按照有关规定支付保密保管、考点考务、设备和车辆租赁、工作人员劳务、技术服务等保障考务实施的各项费用,规范考试经费收支管理。 第三章 命题组织 第十条 有关行业部门、考试机构按照规定的职责分工,组织编制考试大纲,报人力资源社会保障部审定后公布。考试大纲一般应在考试实施6个月前公布。 考试大纲应当明确考试目的,提出知识、能力水平要求,说明考试内容和形式。 第十一条 负责命题工作的单位应当按照考试大纲要求命制试题、试卷,制定标准答案,规范征(命)题、审题、审定试卷等工作流程,建立试题试卷质量评估和审查机制,确保考试评价导向正确,保障试题试卷科学性、原创性、针对性。 第十二条 参与考试大纲编写、试题试卷命制的专家,应当具有较高政治素养和职业道德修养,在相应专业领域具有较高学术水平和实践能力,一般应具备副高级及以上职称。 第十三条 命审题一般采用集中管理方式。对风险较高或近五年曾发生重大命题泄密事件的考试,命审题应采用全程入闱封闭管理方式,并采取专家轮换、分组命题等安全保密措施。 命审题期间,命审题人员和工作场所应集中管理,命审题专用设备和相关资料须专人保管、使用,试题试卷、标准答案及过程资料等须按照保密要求管理,严格控制知悉范围。 参加试题试卷命制的人员须填写命审题人员登记表,签订保密责任书,服从命审题集中管理,履行安全保密义务。 第四章 报名 第十四条 考试报名工作由部考试中心统一部署,由省级人事考试机构按省(自治区、直辖市)组织实施。 报考人员原则上应在工作地或居住地报名参加考试。 第十五条 考试报名证明事项实行告知承诺制。 各级人事考试机构应当通过对外服务场所、门户网站等渠道,充分告知报考人员证明事项的设定依据、证明内容、材料要求、承诺的方式、不实承诺可能承担的法律责任以及资格审核部门的核查权力等内容。 报考人员在报名过程中应当准确、完整填报信息,书面(含电子文本)承诺已知晓告知事项、已符合相关报考条件、愿意承担不实承诺的法律责任以及承诺的意思表示真实等内容,不允许代为承诺。不愿承诺或者无法承诺的报考人员、资格考试诚信档案库记录期内的失信人员,应当依有关规定和要求提供证明材料。 在人事考试机构设定的时限内,报考人员有合理理由的,可以撤回承诺申请;撤回申请后,按考试机构设定的相应程序报名。告知承诺情况可依据有关规定向社会公开,接受社会监督。 负责报考资格审核的单位应当按职责分工加强事中事后核查和日常监管。可以运用在线核查、现场核查、协助核查等方式,对申请人的承诺内容进行核查。对在核查或监管中发现承诺不实的,可依法依规终止报名办理,并记入资格考试诚信档案库;涉嫌犯罪的,依法移送司法机关。 第十六条 考试报名工作基本流程: (一)报名准备。部考试中心负责按规定确认考试科目、报考条件、考试实施时间、报考信息填报要求、考试规则等全国统一事项,设定相应参数,生成并下发考前规则模板。省级人事考试机构负责按规定设定报名日期、考试收费标准、报名申请程序、准考证获取方式等需要结合当地实际的具体事项。 (二)报名发布。省级人事考试机构负责在考试报名开始前向社会发布报名相关事项和具体要求。 (三)报名实施。部考试中心按考试项目开通并维护全国报名平台;省级人事考试机构负责受理报考申请,提供咨询服务,处理异常情况。报名实施过程遇有政策解释问题,应提请考试主管部门确定答复口径。 (四)报考信息核查。各级人事考试机构及其他负责报考资格审核的单位应按职责分工,核查报考人员身份、学历学位、工作年限等信息。 (五)准考证下载打印服务。省级人事考试机构应当按时限要求,在全国报名平台上为本地区应试人员提供自行下载、打印准考证服务。 第五章 考点考场设置 第十七条 考区、考点按照国家有关规定设置,原则上设置在地级以上城市。确需调整的,经省级人力资源社会保障部门同意,并报部考试中心备案后,省级人事考试机构可以在其他符合条件的城市设置考区、考点。 第十八条 考点设置首选人事考试机构标准化考点、大中专院校、高考或中考定点学校。电子化考试考点还应具备足够数量、符合有关软硬件配置要求的计算机、网络等设备。 考试期间,每个考点设1名主考,按需设若干名副主考、监考、流动监考和考务保障服务人员;电子化考试考点另设至少1名系统管理员。考点入口处一般应有考试项目及考点名称标识,并在显著位置张贴考场分布示意图、入场路线标识、违纪违规行为处理规定和考场规则等。一般应设置考务办公室和考试安全警戒区域,便于考务动员部署、指挥协调、试卷发放和答卷回收,加强防火、防盗、防断电、防失泄密等安全工作。 第十九条 考场设置优先选择光线充足、通风良好、环境安静、配备视频监控设施的房间。纸笔考试考场座位应当保持一定距离,横向间距不少于一个座位宽度。电子化考试机位安排应综合考虑试题试卷呈现特点、作答干扰程度等因素,有条件的可加装间隔挡板、防窥膜等辅件。 考试期间,每个考场设至少2名监考人员。电子化考试考场中,至少有1名监考人员应具备一定的计算机应用能力。监考人员责任考场原则上应在考试当天随机确定。考场入口处应标明考场号等提示信息,便于应试人员核对入场。 第二十条 各级人事考试机构应当按管理权限履行考点考场管理责任,落实防控考试安全风险的制度措施。 (一)按照统一规则随机编排应试人员参加考试的考场和座位,不得违规人工干预。 (二)规范选派监考人员,不得通过志愿者招募、社会招聘等方式选派监考人员。 (三)应对考点考场布置情况、监控设施运行情况等进行检查验收,电子化考试考点还应组织封场检测。不符合规定的,应按要求予以纠正。 (四)承接考区考务组织实施的人事考试机构,须与考点签订工作协议、考试安全责任书,明确考点考场设置、管理的具体责任和义务。 第六章 试卷管理 第二十一条 各级人事考试机构应当明确每项考试试卷流转各环节的安全管理措施和具体责任人。 第二十二条 纸笔考试试卷管理的基本流程和要求: (一)试卷预定。省级人事考试机构应按规定时限和程序,向部考试中心报送试卷预定单。各省区市试卷预定的规格、种类、数量等信息,须与报名缴费的报考人员数量、考试科目设置、考点考场设置等匹配,防止漏报、错报。 (二)试卷印制。试卷、答题卡或答题纸等印制工作由部考试中心委托具有相应涉密印制资质的单位承接。印制过程须严格执行有关保密规定,并按部考试中心核定规格、数量进行装封和配发。部考试中心应对试卷印制过程安全保密措施进行监督检查,对启运前试卷印制质量进行抽查。 (三)试卷运送。考前试卷从印制单位至省级人事考试机构、考区、考点的依次运送,以及考后答卷从考点至考区、省级人事考试机构、指定阅卷场所的依次运送,应当选择安全可靠的交通工具及线路,选派至少2名人员专门押运。 (四)试卷交接。交接考前试卷或考后答卷时,交付方、接收方各需至少2名人员同时在场,由双方人员清点核对,对种类、数量、包装和密封等情况进行检查、确认。必要时,可邀请纪检监察等部门到场监督。 (五)试卷保管。保密期内的考前试卷、考后答卷交接后,应当存入专门的、全程实时监控的保密室(或指定场所),并安排至少2名人员24小时值守。监控信息保存时间不少于3个月。 第二十三条 考试形式为纸笔考试的,考前试卷应从考点保密室(或指定场所)至考务办公室、考场依次传递,考后答卷应从考场至考务办公室、人事考试机构依次传递,全程实行监控或监督。监考人员在考务办公室领取试卷,在考场内拆封、分发、使用、回收试卷及回收、清点答卷,在考务办公室装封、交接试卷和答卷等,应按统一规则和指定方法操作。 第二十四条 电子化考试试卷以刻录光盘方式流转的,应当参照纸笔考试进行管理。电子化考试试卷相关信息以网络传输方式进行流转的,必须经过碎片化等技术处理,接收信息的考务操作应当在监督下限时完成,有关接入介质、设备等应当专人专用、专人保管。 电子化考试试卷投入使用前,部考试中心应当专门校验试卷类型与考试科目的对应关系、试卷编排变换与答案的匹配性以及试题呈现的准确性。 第二十五条 考试结束后,无作答内容的纸质试卷由省级人事考试机构负责销毁;评阅完的纸质答卷由省级人事考试机构或其他负责评卷组织工作的单位保管。电子化考试试卷、作答信息(答卷)由人事考试机构和负责命题、评卷组织工作的单位按职责分工分别保管。 答卷、考场情况记录等的保管期限自成绩公布之日起不少于6个月;涉及严重、特别严重违纪违规行为或重大异常情况的试卷、答卷、考场情况记录及其他相关考务资料的保管期限自成绩公布之日起不少于2年;答卷、考场情况记录等按规定要求转化成电子文档的,电子文档的保存期限自成绩公布之日起不少于5年。试卷、答卷销毁,参照相关保密规定执行。 第七章 考试实施 第二十六条 考区、考点、考场及相关工作人员须按照考务文件、考试实施方案和考务应急预案等要求,规范组织考试,及时、妥善处置突发事件或异常情况。 第二十七条 考试期间,各级人事考试机构、负责命题工作的单位和各考点应安排专人值班,运用人事考试指挥平台等相关设施设备,保障考试指挥和协调联动畅通、高效。 第二十八条 考试实施前,各级人事考试机构和各考点应当按管理权限确定监考人员、系统管理员、流动监考等,并组织考务培训,明确工作职责和要求。 考务培训内容包括:考试实施步骤和要求;与考试有关的纪律和规定;纸笔考试答卷(包括答题纸、答题卡)交接、拆封、分发、回收、清点、装订、密封的方法和要求,电子化考试作答数据备份、回收、上报的步骤、方法和要求;考中突发事件应急处置、应试人员违纪违规行为处理的程序和要求;异常情况记录要求;其他与考试有关的内容。 第二十九条 各级人事考试机构应当规范考试过程中考点、考场视频监控信息的采集、提取、保存、使用等工作。 自考试结束起,考点、考场视频监控信息保存期限不少于6个月;作为应试人员违纪违规行为认定或异常情况处理依据的视频监控信息,保存期限原则上不少于2年。 第三十条 人事考试机构及其工作人员应当以适当方式,明确告知应试人员参加考试时必须遵守的规则: (一)凭居民身份证、社会保障卡、外国人永久居留证等有效身份证件和准考证进入考场。身份信息须与报名时所填报的一致。 (二)语音类、视频类考试开始后一律禁止进入考场,其他考试开始5分钟后一律禁止进入考场。 (三)服从考场封闭管理,考场封闭期间,原则上不得交卷、离场。 考试时长2小时以内的科目,考场封闭一般至考试结束,电子化考试可视情况调整至考试结束前15分钟;考试时长超过2小时的科目,考场封闭2小时;语音类、视频类考试考场封闭一般至考试结束。 (四)遵守考场规则,服从考试工作人员管理,遵从试题作答要求。 第三十一条 为保障考试安全,维护考试公平公正,人事考试机构及其工作人员在考试过程中可以采取以下措施: (一)对应试人员进入或离开考场、考点,提出规范性要求。 (二)查验应试人员身份证件、所携带物品,必要时可借助专门设备、专业人员进行检查。 (三)依法收缴考试作弊设备,集中保管应试人员违规携带的工具、资料等物品。 (四)对考试现场秩序和考试组织实施过程进行视频监控,监控设施应当设置明显标识。 (五)在必要范围内,协调通讯管理部门对无线通讯等进行干扰或屏蔽。 (六)其他必要的安全管理措施。 第三十二条 考试过程中发生严重影响考试秩序的事件,须及时报告部考试中心,启动相应的突发事件应急处置程序,防止事态升级,控制影响范围。 考试因故顺延的,原则上应报部考试中心同意;重新组织考试或取消考试的,须报人力资源社会保障部同意。 第三十三条 应试人员在考试过程中有违纪违规行为的,按照《专业技术人员资格考试违纪违规行为处理规定》进行认定和处理。 涉嫌组织考试作弊等犯罪活动的,应及时向公安部门报案,并配合做好证据固定及涉考检材鉴定等工作。 第八章 评卷和成绩管理 第三十四条 评卷工作由部考试中心统一协调。答卷扫描、卷面库数据形成及客观题评分工作,一般由省级人事考试机构承担;主观题评分工作由行业部门或人事考试机构按确定的分工组织实施。 第三十五条 评卷工作坚持安全、科学、高效的原则,按考务文件规定的时限完成。 (一)采取有效管理措施,保障原始作答信息、卷面库数据、成绩数据等安全。 (二)制定标准答案(或评分标准)使用、评卷人员培训、评分尺度控制和评分质量监测等工作规则,保障评卷结果科学。 (三)积极利用新设备、新技术、新方法,提高评卷工作效率和信息化水平。 第三十六条 除在原始答卷卷面上直接评分的资格考试外,各级人事考试机构和其他负责评卷组织工作的单位应当在规定时限内,按下列基本流程和要求生成并管理成绩信息: (一)答卷扫描。考试形式为纸笔考试的,应将考后答卷原样扫描成图像。客观题答卷图像由省级人事考试机构或其他负责评卷组织工作的单位保存、使用,并交部考试中心备存;主观题答卷图像由省级人事考试机构备存后,交由部考试中心或其他负责评卷组织工作的单位使用。 (二)卷面库数据形成。省级人事考试机构负责评卷组织工作的,由省级人事考试机构按统一规则形成本地区卷面库数据并报送部考试中心,由部考试中心汇总,形成全国卷面库数据。其他单位负责评卷组织工作的,由其负责形成卷面库数据,并交部考试中心备存全国卷面库数据。 电子化考试作答信息由各考点备份后直接上传至指定服务器,部考试中心、省级人事考试机构按管理权限分别从指定服务器下载全国或当地卷面库数据。 (三)评分前准备。省级人事考试机构向部考试中心报送考场编排数据、违纪违规行为处理结果及其他涉及取消考试成绩的相关数据;部考试中心下发考后规则模板,供省级人事考试机构使用。 (四)客观题评分。部考试中心通过指定软件系统自动处理全国客观题卷面库数据、标准答案、全国考场编排数据和违纪违规行为处理结果等,形成全国客观题成绩数据。省级人事考试机构利用考后规则模板和指定软件系统,自动处理本地区客观题卷面库数据、标准答案、本地区考场编排数据和违纪违规行为处理结果等,形成本地区客观题成绩数据。 (五)主观题评分。负责评卷组织工作的单位依据全国主观题卷面库数据和其他必要数据、材料,按要求实施评分工作,形成全国主观题成绩数据,报送部考试中心。由部考试中心统一下发各地区主观题成绩数据至省级人事考试机构。 (六)雷同答卷处理。评卷过程中确需组织雷同答卷甄别和处理的,由部考试中心、负责主观题评卷工作的单位确定作答内容雷同的具体认定方法和标准,组织专家组确认雷同答卷;省级人事考试机构按规定程序和要求对雷同答卷作出处理。 (七)数据校验。部考试中心、省级人事考试机构通过比对全国成绩数据、各地区成绩数据等方式,分别校验成绩数据,形成互相监督、纠错机制。发现有不一致或存在疑问的,须逐项确认或纠正,保证全国和各地区成绩数据准确、可靠,对应一致。校验内容一般包括:评卷结果,异常成绩或分布,缺考人员及相应标注,考试过程异常情况处理结果、违纪违规行为(含雷同答卷)处理结果及相应成绩取消情况,成绩数据流转过程安全情况等。 (八)考试成绩公布。由部考试中心以适当方式公布考试成绩。公布信息主要包括考试名称、应试人员姓名、科目、成绩等。考试成绩公布期间,应保护应试人员个人信息,防止不当扩散。 第三十七条 考试成绩公布后,各级人事考试机构应当按下列流程和要求,受理应试人员成绩复查申请。 (一)申请成绩复查。应试人员对考试成绩有异议的,应在考试成绩公布之日起30天内,向省级人事考试机构提出成绩复查申请。 (二)受理成绩复查申请。省级人事考试机构应当自成绩公布之日起40天内,汇总已受理的成绩复查申请报送部考试中心。成绩复查只限于答卷卷面分数合计和登录是否有误。 (三)复核考试成绩。部考试中心协调负责评卷组织工作的单位,对提出复查申请的考试成绩进行复核,自收到复核结果15天内反馈至省级人事考试机构。 (四)答复成绩复查结果。省级人事考试机构将考试成绩复核结果答复成绩复查申请人。复查后的成绩为最终成绩。 成绩复查过程中,工作人员不得向应试人员或其委托人出示试卷、答卷、标准答案、视频监控等相关材料,法律、法规另有规定的除外。 第三十八条 考试合格标准应以适当方式向社会公布。 第三十九条 考试合格标准公布后,省级人事考试机构应当及时审核确认本地区考试合格人员数据,并在规定时间内报送部考试中心。部考试中心确认无误后形成证书数据,并据此制作证书查询验证文件和电子证书,向印制单位提交纸质证书印制数据。 尚在进行报考资格核查的考试合格人员数据,暂不纳入证书数据管理。考试成绩数据、合格人员数据和证书数据应当长期保存。 第九章 考务信息管理 第四十条 各级人事考试机构应当对下列考务信息进行规范管理: (一)报考人员信息、报考信息核查情况及应试人员信息; (二)考区、考点、考场设置情况及准考证编排信息; (三)应试人员作答信息; (四)考场情况记录,考试过程异常情况记录或说明材料,电子化考试软件系统、相关设施设备等操作与运行情况; (五)评卷组织实施情况及评卷结果; (六)应试人员违纪违规行为认定与处理情况,资格考试诚信档案库记录情况及相应信用信息; (七)证书信息及证书制作、发放情况; (八)其他需要规范管理的考务信息。 第四十一条 部考试中心负责发布考务信息管理软件系统,制定信息标准、管理规则和操作流程等,并组织相关业务培训。 第四十二条 各级人事考试机构应当执行考务信息管理AB角制,建立考务信息形成、核查、使用、存储的内控机制,保证考务信息安全、完整、准确。 人事考试机构及其工作人员应严格履行考务信息管理主体责任,不得篡改、编造或违规使用考务信息。 第四十三条 考务信息确需变更的,应当按下列规则办理: (一)应试人员申请或其他原因造成的信息变更,一般由当地人事考试机构核实、确认,并逐级报经部考试中心核准后办理。考试主管部门政策管理形成的信息变更,一般由相应层级的人事考试机构协调办理。 (二)应试人员申请更改姓名、身份证件号码的,须提供确凿的变更依据。姓名和身份证件号码不得同时修改。已取得证书的应试人员姓名、身份证件号码,原则上不予修改;姓名中有生僻字,报名时考试机构做了相应处理的,可予以更正修改。法律、法规有明确规定的,依法办理并备存原有信息。 (三)应试人员调整考试级别、免试科目或报考专业等,应当重新核查应试人员是否符合报考条件,并生成新的档案信息。 (四)滚动管理期内通过所有应试科目的合格人员,存在多条档案信息的,可以申请合并。 (五)应试人员违纪违规行为处理结果、资格考试诚信档案库记录结果等变更,须提供新的确凿证据或法定依据。已向社会公示或与相关部门共享的信用信息发生变更的,应当在确认变更信息后10个工作日内按规定程序变更相应公示信息和共享信息;信用信息记录期限到期,或违纪违规行为处理决定撤销,应当即时从资格考试诚信档案库中移除。 (六)与报考信息核查、违纪违规行为处理等结果对应的成绩信息变更,只有“取消”或“恢复”两种情形,不得变动成绩记录。因成绩复查、考中异常情况处理等产生的成绩信息更正,需详细说明成因和分数变动理由。 (七)因考试成绩取消、恢复或更正,考试主管部门吊销证书等导致证书信息变更的,应当同步更新其他相关考务信息,保证证书信息和其他考务信息对应一致。 (八)所有考务信息变更均须形成对应的档案资料,并固化相应管理软件中的修改痕迹和变更说明,确保有据可查、有迹可溯。 第四十四条 考务信息通过网站等途径对外发布的,应当建立信息报送和发布审批制度,配备专职人员负责信息维护,确保对外发布的考务信息真实、准确。 未经部考试中心同意或授权,任何组织或个人不得向社会发布或泄露考务信息。 第十章 安全保密 第四十五条 考试安全工作坚持主动防范、系统应对、标本兼治、守住底线。各级人事考试机构应当建立健全考试安全管理制度、风险防控机制和工作责任体系,持续推进考试队伍风险防控能力建设、考试安全基础设施建设和考试环境综合治理工作。 各级人事考试机构应当根据考试安全形势和考试发展变化情况,有针对性地梳理风险、排查隐患,调整完善制度措施和工作机制,协调相关部门强化考试安全保障;组织开展安全警示教育、自查自纠和风险防控培训,推进标准化考点考场和命题、评卷专用场所建设,升级考试技术手段和设施设备;加强宣传与引导,开展考试作弊治理,推动守信激励和失信惩戒,营造诚信考试社会环境。 第四十六条 考务实施中出现下列严重问题或可能严重影响考试秩序的安全隐患时,各级人事考试机构须第一时间报告,查明情况,采取措施: (一)试题、试卷、标准答案或题库考前泄密; (二)有组织、大规模考试作弊; (三)内外勾结或徇私舞弊; (四)损害政府公信力的考试舆情; (五)因管理或操作不当,造成考试大面积中断、批量作答数据丢失、群体性纠纷等; (六)其他严重问题或重大安全隐患。 第四十七条 尚未使用的试题、试卷,考场封闭管理结束前的试题、试卷,与电子化考试试卷信息形成及使用有关的参数、算法、规则,考试题库,考试结束前的标准答案或评分标准,未评阅的答卷或原始作答信息等,应安全妥善管理,不得泄露。 第四十八条 影响秘密事项管理效力、考试安全秩序的事项或信息,不向社会公开。包括尚未实施考试的命题方案、命题人员名单,考试结束后的试题、试卷、标准答案或评分标准,试题试卷统计分析结果,尚未公布的考试成绩和合格标准,应试人员答卷或作答信息,报考人员身份信息、联系信息,关键岗位考务人员身份信息等。 第四十九条 从事命题、考场编排、监考、评卷等工作的考务人员,与应试人员有夫妻关系、直系血亲关系、三代以内旁系血亲关系和近姻亲关系等利害关系的,或存在其他可能影响安全、公正执行考务工作情形的,应当主动报告或申请回避。确需回避的,应当自回避决定作出之日起退出相关工作。 第五十条 参与考试安全或保密工作的受委托机构、人员等,应当符合考试安全有关要求,并与人事考试机构签订安全保密责任书或协议,遵守有关保密规定。 第五十一条 在考试服务便民化、考务管理信息化工作中,各级人事考试机构应当持续推进考试网站和应用系统安全运行能力建设,建立完善安全防护体系和网络监控系统,配置升级相应设施设备,配强处置突发事件和异常情况人员,保证考试网站、应用系统运行和服务的安全可靠。 第十一章 附则 第五十二条 各级人事考试机构组织实施或与其他机构共同组织实施的其他考试考务工作,可参照本规程实施。 第五十三条 本规程由人力资源社会保障部考试中心负责解释。 第五十四条 本规程自2021年4月1日起施行,《人事部办公厅关于印发<专业技术人员资格考试考务工作规程(试行)>的通知》(人办发〔2000〕71号)、《人事部关于加强专业技术人员资格考试工作管理的通知》(人发〔1997〕75号)同时废止。


