文章来源:询匠
导言:
老板:咱们接了一个20万平米的住宅小区,甲方要求20天出控制价!项目经理咱们开会碰下
项目经理A:老板咱们现在只有6个人能腾出手来。其他全部在全过程管理项目里抽不出来!
项目经理B:老板我之前有接触过一个众包平台算客工场,他们现在有一个自营的团队叫询匠,有专职的项目经理,效率很高,还保证质量,要不咱们采用这种方式试试吧!
老板:你联系报价试试!
经与雇主沟通就编制要求、编制范围、时间均作了详细确认,报价确认后签订合作协议,询匠团队开始工作!
一、组建项目团队



二、项目实施阶段


项目实施流程
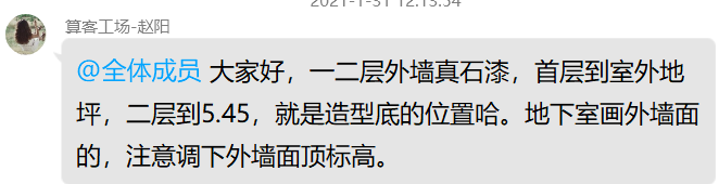
(一)项目交底(根据不同的情况及时更新交底内容完善交底信息)如下图所示部分
图一:

图二


(二)图纸答疑
每日5点会汇总图纸疑问,保证图纸问题的及时解决,也会及时跟踪答疑的回复情况


(三)进度跟踪
每天定点会跟踪(如果项目周期过长会2天一跟)每个单体的进度情况(如图)




(四)过程中易漏易错点提醒
方式一:群消息提醒


方式二:将零星易漏项整理成Excel表格


(五)质量检查
一级自查
提供自检表,根据自检表进行必须项的复核

二级初查
初查会在过程中和初步成果交付时进行

三级整体校核


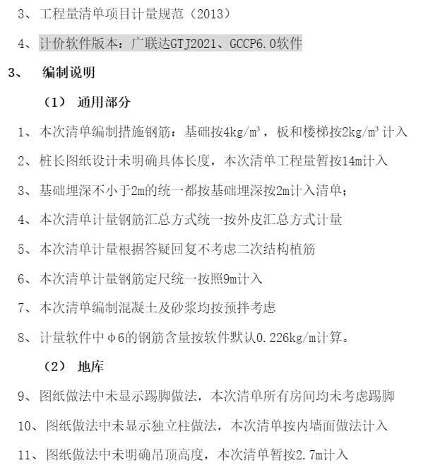
(六)编制说明要求
项目经理会建立编制说明的格式样板建立共享文档



(七)指标整理对比
根据项目的特点会设置指标表,做到指标横向对比



(八)成果交付
根据不同的项目需求,成果交付标准完整





三、询匠后期维护管理



、
询匠服务热线
土建项目经理:17310453262
安装项目经理:15321087807
发项目链接
