来源:各企业官微、官网、基建通大数据

转载自基建通APP,专栏作者:年小雾

图片来源已注明,如有侵权,请联系删除;


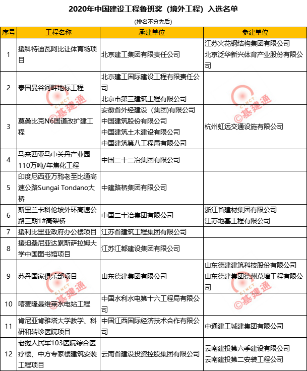
日前,2020~2021 年度第一批中国建设工程鲁班奖(国家优质工程)名单发布,有 126 项工程在列。近日,2020 年中国建设工程鲁班奖(境外工程)入选名单也随之发布,36 项工程荣誉入选该名单(完整的项目名单见文末附件)。

 

鲁班奖创建于 1987 年,是国内建筑行业工程质量最高荣誉奖。该奖项坚持“高标准、严要求、优中选优、宁缺毋滥”的原则,对申报工程规定了严格的评选条件,工程质量必须达到同类工程的领先水平,因此含金量极高,业内将其称作中国建筑业的“奥斯卡”。而“境外工程鲁班奖”的设立,旨在鼓励中国建筑企业实施“走出去”战略,提升国际市场竞争能力。2020 年,全国仅有 36 项工程入选“境外工程鲁班奖”。

 

入选10项交通基础设施工程


此次入选的 36 项工程,分别来自公路、铁路、桥梁、房建、市政、水电、码头、能源化工等多个工程领域,而其中交通类(公路、铁路、桥梁)基础设施项目共有 10 项

 

①莫桑比克N6国道改扩建工程

 

  • 承建单位:安徽省外经建设(集团)有限公司、中国建筑股份有限公司、中国建筑土木建设有限公司、中国建筑第八工程局有限公司

  • 参建单位:杭州虹远交通设施有限公司

 

莫桑比克 N6 公路改扩建项目全长 287.3 公里,项目合同额 4.11 亿美元。项目位于莫桑比克中部,素有“贝拉走廊”之称,是连接莫桑比克与津巴布韦、赞比亚等国家的国际通道,也是中建八局有史以来承接的占线最长的道路改扩建工程

 

▲图源:中建八局海外

 

工程于 2015 年 4 月举行奠基仪式,除参与该仪式外,建设过程中,莫桑比克总统还多次莅临项目进行参观视察,并对中企施工方的工作表示高度认可。项目还有多个关键性工程:莫桑比克境内唯一一座悬浇大桥蓬圭河大桥(全长 228 米)、当地最具有现代化的 K73、K186、K262 三处收费站、莫桑比克最重要的两条公路 N1 公路与 N6 公路的交汇点伊尚佩立交桥

 

②印度尼西亚万鸦老至比通高速公路Sungai Tondano大桥

 

  • 承建单位:中建路桥集团有限公司

 

印度尼西亚万鸦老至比通高速公路是印尼北苏拉威西省推出的 6 大国家战略项目中首个开工建设的项目,也是响应中国“一带一路”倡议的海外工程。工程位于印度尼西亚北苏拉威西省美娜多市,其中 Sungai Tondano 大桥入选 2020 年度中国建设工程鲁班奖(境外工程)名单,这也是中建路桥首次荣获境外工程鲁班奖

 

▲图源:中建路桥

 

针对 Sungai Tondano 大桥施工环境和结构特点,中建路桥在印尼首次采用大吨位、大跨径、智能化步履式双导梁架桥机,提高了地震多发条件下桥梁施工稳定性,极大的保障了施工安全。其中高墩滑模施工技术在印尼国内桥梁建设中为首次使用。

 

③斯里兰卡科伦坡外环高速公路三期1#高架桥

 

  • 承建单位:中国二十冶集团有限公司

  • 参建单位:浙江省建材集团有限公司、江苏地基工程有限公司

 

斯里兰卡 OCH 项目全线总里程 29.22 公里,主线已于 2019 年 11 月正式通车,它能使斯里兰卡首都周边地区形成系统的高速公路网,有效缓解科伦坡地区的交通拥堵状况,改善斯里兰卡中部和南部地区的交通条件,促进区域经济发展。

 

 

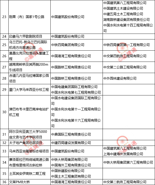
④中国建筑巴基斯坦PKM项目

 

  • 承建单位:中国建筑股份有限公司

  • 参建单位:中建三局第一建设工程有限责任公司、中建三局第二建设工程有限责任公司、中国建筑第七工程局有限公司、中国土木工程集团有限公司、中建五局土木工程有限公司

 

巴基斯坦 PKM 高速公路(苏库尔-木尔坦段)系中巴经济走廊最大交通基础设施项目,项目合同金额约合 28.89 亿美元。线路南起信德省苏库尔,北至旁遮普省经济中心城市木尔坦,全长 392 公里,设计时速 120 公里,为巴基斯坦首条具有智能交通功能的双向 6 车道高速公路。

 

▲图源:中建三局一公司

▲图源:中国建筑

 

全线分 7 个标段建设,一标段、二标段分别由中建三局一公司和二公司实施,中建七局施工三标段,五标段则由中国土木建设,中建五局负责七标段。2019 年 11 月 5 日项目全面开放交通,进入试运营阶段,2020 年 12 月 16 日项目正式移交通车。项目的建成将两地通车时间从 11 个小时压缩至 4 小时以内,加速推动“中巴经济走廊”建设和中巴两国交流。

 

⑤刚果(布)国家1号公路

 

  • 承建单位:中国建筑股份有限公司

  • 参建单位:中国建筑第八工程局有限公司、中国建筑土木建设有限公司、中建五局土木工程有限公司、湖南路桥建设集团有限责任公司、中国水利水电第十四工程局有限公司

 

刚果(布)国家 1 号公路是连接首都布拉柴维尔和经济中心黑角之间的一条交通要道,全长约 536 公里,建造总合同额达 28.9 亿美元。项目是中刚建交以年来两国最大、最重要的合作项目,被誉为刚果(布)的“梦想之路”。

 

▲图源:中国建筑

 

2008 年起,中国建筑作为工程总承包商历时八年,于 2016 年 3 月打通了这条刚果(布)经济大动脉,也将两座城市单程时间从原来的一周缩短至 6 个小时。但由于项目建成后,一直处于没有运维的状态,中国建筑主动将项目转变成三方共赢的特许经营项目,并于 2018 年 12 月,正式与刚果(布)政府签署特许经营合同,以承担未来 30 年该条公路线的运营和维护。

 

⑥乌兰巴托-新乌兰巴托国际机场方向高速公路

 

  • 承建单位:中铁四局集团有限公司

  • 参建单位:中铁四局集团第一工程有限公司

 

由中铁四局承建的乌兰巴托新国际机场高速公路,全长 32.227 公里。起点位于新国际机场连接处,终点位于雅尔马格收费站,与已建成的宗莫德公路衔接。线路沿途经过中央省的色尔格楞县、阿勒坦布拉格县以及乌兰巴托市罕乌拉区。道路设计宽度 32.5m,双向六车道,设计行车速度 80 Km/h。

 

▲图源:中铁四局一公司

 

作为该国的首条高速公路,项目建成后将极大的缩短从乌兰巴托市内到新国际机场之间的行驶时间,增加物流和客流的运输能力,对于完善蒙古国家公路网络,提升乌兰巴托城市形象,促进两国基础设施建设领域深度合作,推动两国全面战略伙伴关系迈上新台阶,具有十分重要的意义。

 

⑦越南高岭桥及其两侧200m引线项目

 

  • 承建单位:中国路桥工程有限责任公司

  • 参建单位:中交第二公路工程局有限公司

 

越南高岭桥及其两侧 200m 引线项目位于越南南部同塔省高岭市,属于湄公河三角洲中心市区连接项目。项目于 2014 年 3 月开工,2018 年 1 月完工。项目建成后,使该地区摆脱了长期依靠轮渡运输的现状,完善了越南西南部区域的陆路交通网,对于促进越南南部经济发展具有重要意义。

 

▲图源:中国交建

 

⑧摩洛哥拉巴特绕城高速公路布里格里格河古斜拉桥

 

  • 承建单位:中铁大桥局集团有限公司、中国海外工程有限责任公司

  • 参建单位:中铁大桥局集团第六工程有限公司

 

布里格里格河古斜拉桥(又名:穆罕默德六世大桥)是摩洛哥王国乃至非洲大陆开工建设第一座现代化斜拉桥,也是当前非洲大陆已建成的最大跨径的斜拉桥。摩洛哥国王穆罕默德六世在通车典礼上以己之名为大桥命名。

 

▲图源:中铁大桥局六公司

 

它 2010 年 10 月 14 日开始建设,2016 年 7 月 7 日建成通车。大桥通车运营近 5 年,历经多个雨季等恶劣天气的检验,主体结构完好无损,行车平顺,各附属结构均牢靠坚固,大桥及引道始终处于良好的使用状态,各项技术指标均满足设计和功能要求。

 

⑨土耳其安伊高铁二期工程

 

  • 承建单位:中国铁建股份有限公司、中国土木工程集团有限公司

 

土耳其安伊高铁二期工程是新建双线电气化高速铁路工程,是连接首都安卡拉与最大城市伊斯坦布尔的重要通道。线路全长 158 公里,设计时速 250 公里。项目自 2008 年 10 月 21 日开工,2014 年 7 月 25 日投入商业运营,2018 年 2 月 15 日完成最终验收。

 

土耳其安伊高铁二期工程是中国企业在海外承建的第一个高速铁路项目,也是迄今为止中国企业在海外实施完成并投入运营的唯一一条高速铁路,对土耳其铁路系统的发展也具有重要意义,同时也对中国高铁企业未来走出去提供了重要的示范作用。

 

⑩文莱PMB大桥

 

  • 承建单位:中国港湾工程有限责任公司

  • 参建单位:中交第二航务工程局有限公司

 

文莱 PMB 跨海大桥,项目全长 5915m,为双向四车道公路,设计时速为 100km/h,合同金额为 2.61 亿文币,约合 12.73 亿人民币。这座桥是中国企业在文莱修建的一座大桥,跨度较大,是连接文莱西部摩拉区和东部大摩拉岛的重要桥梁,也是文莱第一座跨海特大桥梁

 

▲图源:中国交建

 

该项目的建成,让大摩拉岛告别了无桥梁连接文莱大陆的历史。也让中交集团向全球彰显了“中国跨度”和自身的实力。凭借着良好的样板工程和口碑,也使得文莱将橄榄枝抛向了中国企业。

六大建筑央企承建参建近七成项目


据基建通大数据(cnsuido01)统计,36 个入选项目中,有近七成的工程承建、参建方来自于六大建筑央企,这些项目也成了各大建筑央企实施“走出去”战略的优秀实例。

 

中国建筑:9项

 

中国建筑旗下除股份公司外,还另有中建三局/四局/五局/七局/八局/中建土木/中建装饰等二级公司、旗下三级公司等单位,参与建设的 9 项工程入选本次境外鲁班奖名单,项目多为房建和公路类工程,是本年度入选该榜单最多的建企。

 

▲图源:基建通

 

中国电建:7项

 

中国电建不遑多让,旗下单位承建参建的 7 项工程也上榜了,除了在水电项目涉猎较多外,房建、公路以及能源方面也有不错的表现。

 

▲图源:基建通

 

中国交建:5项

 

中国交建发挥了其在港航和桥梁建设领域的优势,唯二的 2 个码头项目均由中国交建施工,3 条桥梁中中国交建建设的就占了 2 条。

 

▲图源:基建通

 

中国中铁:3项

 

中国中铁承建和参建的 3 个工程,其具体的施工单位主要为中铁国际、中铁四局以及中铁大桥局

 

▲图源:基建通

 

中国中冶:3项

 

中国中冶也有承建的 3 个获奖,化工能源作为企业优势业务领域,也给企业的境外品牌效益带来了正向影响。

 

▲图源:基建通

 

中国铁建:1项

 

中国铁建股份中国土木承建的土耳其安伊高铁二期工程,是本年度境外鲁班奖中的唯一一项铁路工程,这不仅是中国铁建在海外承建的第一条高速铁路,也是首个中国高铁工程技术“走出去”项目。所以中国铁建虽然只有 1 项工程获境外小金人,但其所代表的意义却举足轻重!

 

 

在国家推行“一带一路”战略越来越重要的今天,我们“基建狂魔”的称号不仅要体现在“量”上,更要在“质”上做好更多的国际品牌。而境外工程鲁班奖的评选目的就在于此——不断总结中国建筑业企业在境外创建优质工程的经验和做法,促进工程质量水平不断提高,增强中国建筑业企业在国际市场上的竞争能力。

 

建筑央企作为我国建设工程领域的中流砥柱,所代表的也是广大建企优质典范,是我们中国建企走出去的先行军。恭喜入选境外工程鲁班奖的项目的同时,也为建设这些项目的优秀建军们点赞!


附件:

▲图源:基建通


以上内容来源于网络收集整理,如有侵权请联系客服

微信公众号二维码.jpg