来源:湖南住建、建筑管理
近日,湖南省住建厅发布《湖南省建筑工程施工项目部和现场监理部关键岗位人员配备管理办法》,自2021年3月15日起实施。
中标通知书中应注明项目经理或总监理工程师姓名及证号。
除不可抗力因素外,中标单位自投标截止之日起至完成合同约定工程量之日止,不得更换和撤离项目负责人和总监理工程师。
施工期间,所有关键岗位人员都应到岗履职,并通过实名制人脸识别考勤设备进行每日考勤。
月考勤率低于70%的,工程质量安全监督机构应责令其整改,对拒不整改或整改不到位的,记录1次违规行为;月考勤率低于50%的,质监机构核实后记录1次违规行为,并责令整改。有关检查处理情况,应录入“湖南省工程项目动态监管平台”。
在组织各类检查时,应将施工项目部、现场监理部关键岗位人员配备、到岗履职情况作为检查重点。
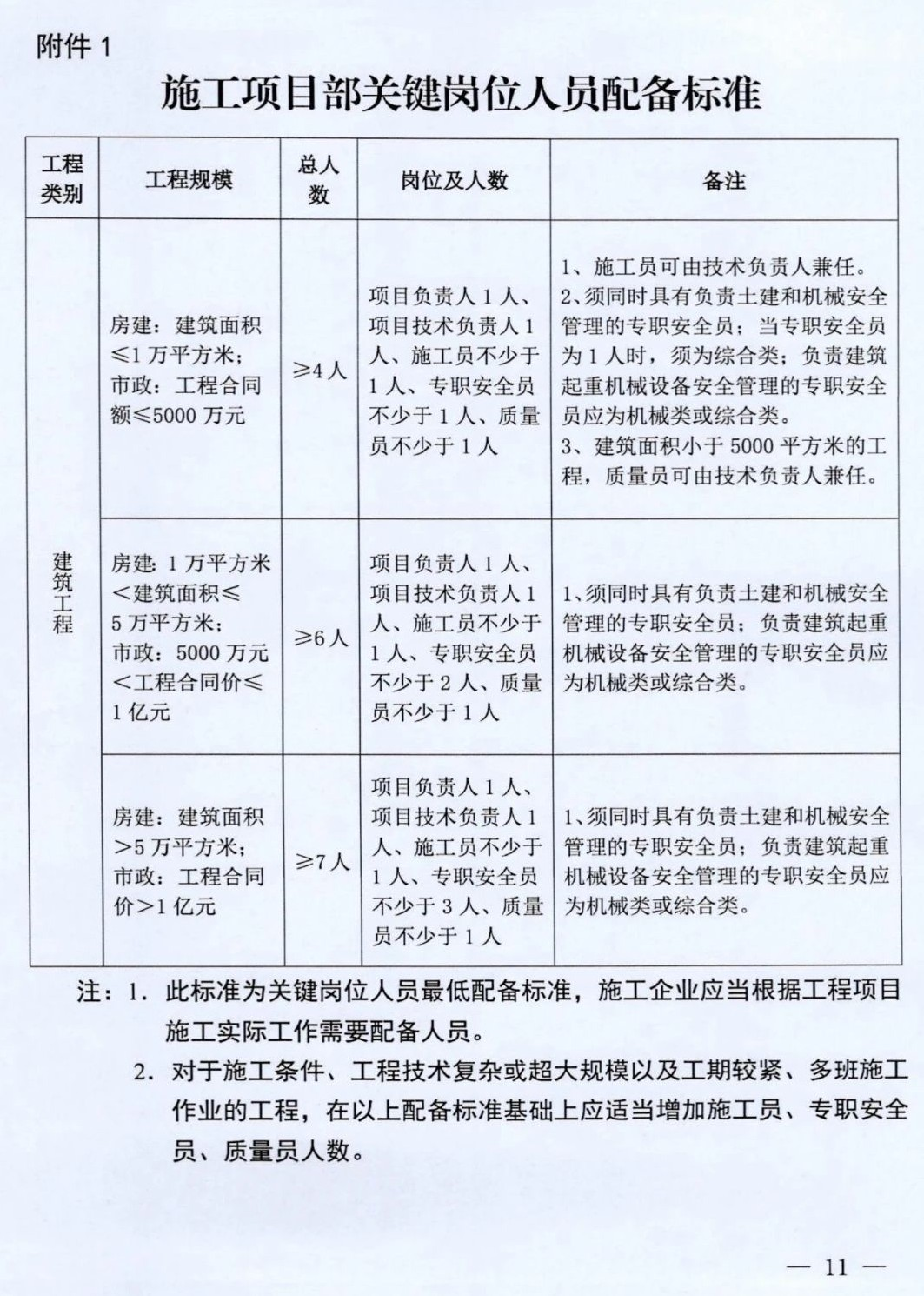
对施工项目部、现场监理部关键岗位人员数量进行优化缩减,仅规定不同规模最低岗位数量。



通知原文:


《湖南省建筑工程施工项目部和现场监理部关键岗位人员配备管理办法》
第一条 为规范我省房屋建筑和市政基础设施工程(以下简称“建筑工程”)施工项目部现场监理部关键岗位人员配备和管理,确保建筑工程质量和安全生产,根据《建设工程质量管理条例》《建设工程安全生产管理条例》《湖南省建设工程质量和安全生产管理条例》《建设工程消防设计审查验收管理暂行规定》(住房和城乡建设部令第51号)、住房和城乡建设部《建筑施工企业安全生产管理机构及专职安全生产管理人员配备办法》(建质(2008)91号)、《住房和城乡建设部关于印发建筑工程施工发包与承包违法行为认定查处管理法的通知》(建市规(2019)1号)和有关法律法规、标准规范等规定,结合本省实际,制定本办法。
第二条 在本省行政区域内从事新建、改建、扩建房屋建筑工程(包括与其配套的线路管道和设备安装工程、装修工程)和市政基础设施工程等活动的施工项目部、现场监理部关键岗位人员的考核、配备和管理适用本办法。
本办法所称施工项目部是指建筑施工企业为完成建筑工程施工合同任务派驻施工现场的施工管理机构;现场监理部是指工程监理企业根据建设工程监理合同派驻施工现场的监理机构。
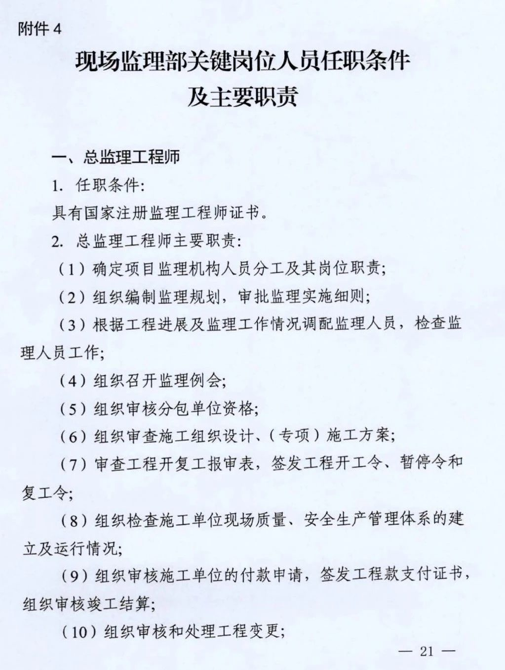
本办法所称施工项目部关键岗位人员是指项目负责人、项目技术负责人、施工员、专职安全员、质量员;现场监理部关键岗位人员是指总监理工程师(总监代表)、专业监理工程师、监理员。
第三条 建筑工程施工项目部、现场监理部关键岗位人员数量不得低于本办法规定(施工项目部关键岗位人员配备标准见附件1、现场监理部关键岗位人员配备标准见附件2),且必须按规定认真履行岗位职责(施工项目部关键岗位人员任职条件和职责详见附件3,现场监理部关键岗位人员任职条件和职责详见附件4)。施工企业应根据工程需要配备其他相应的管理人员。
建筑施工企业、工程监理企业应与任命的施工项目部、现场监理部关键岗位人员订立劳动合同、建立劳动工资关系。住房城乡建设主管部门及其质量安全监督机构监督检查时,应重点查验施工项目部项目负责人、项目技术负责人、专职安全员、质量员以及现场监理部总监理工程师(总监代表)是否由企业依法为其缴纳社会养老保险。
第四条 施工项目部关键岗位人员不得同时在其他建筑工程项目中任职。
经建设单位同意,国家注册监理工程师可以在同一城市同时担任不超过3个建筑工程项目(以监理合同为准)的总监理工程师。对在同一城市同时担任多个建筑工程项目总监理工程师的,监理单位应在其监理的各个建筑工程项目现场配备总监理工程师代表。专业监理工程师、监理员不得同时在2个及以上建筑工程项目的项目监理部任职。安装专业(水、电、暖通专业)监理工程师可以同时在同一城市不超过3个项目中任职,但须经建设单位同意并报工程质量安全监督机构。
第五条 工程项目建设单位在招标文件中应要求投标人按国家和省有关法律法规、规范标准和本办法规定配备建筑工程施工项目部、现场监理部关键岗位人员。建筑施工企业、工程监理企业在参与投标时,应根据工程项目的规模、特点和招标文件要求,在投标文件中明确项目经理、总监理工程师配备情况及其他关键岗位人员数量。
招标人在中标通知书中应注明项目经理或总监理工程师姓名及证号。招标人或招标代理机构应及时将项目负责人、总监理工程师(总监代表)信息录入“湖南省工程项目动态监管平台”。
第六条 建筑工程施工合同、建筑工程监理合同中应明确施工项目部项目负责人、现场监理部总监理工程师(总监代表),且应与投标文件、中标通知书一致。
第七条 住房城乡建设主管部门及其安全监督机构在工程项目开工安全生产条件审查现场核查时,应按照本办法规定审查施工项目部、现场监理部关键岗位人员配备情况,查验各关键岗位人员证书和人脸识别验证情况,确保配备到位、人证相符。项目通过开工安全生产条件审查后,安全监督机构应及时将关键岗位人员信息及人员变化情况录入湖南省工程项目动态监管平台”。
工程项目分期开工或不同标段先后开工时,应按分期(标段)实际开工工程规模配备关键岗位人员。
同一区域工程项目分别办理施工许可的不同标段,施工(监理)单位为同一家的,施工(监理)单位可以按一个项目配备关键岗位人员。
鼓励企业对超高、超大、超复杂的特殊工程,编制人力资源配备计划,按工程项目实际施工情况,分阶段配备关键岗位人员,报工程质量和安全监督机构备案后,相关单位关键岗位人员配备可按人力资源配备计划实施。
第八条 施工总承包和专业分包单位完成合同约定工程量,经监理、建设单位同意并报工程质量安全监督机构确认后,可以撤离施工项目部关键岗位人员。现场监理部关键岗位人员完成合同约定本职工作后,经建设单位同意并报工程质量安全监督机构确认,可以撤离现场监理部关键岗位人员在招投标环节录入证书信息的项目经理和总监理工程师,符合撤离条件的,经工程质量安全监督机构确认后,由招投标监管机构实施撤离。
第九条 除不可抗力因素外,中标单位自投标截止之日起至完成合同约定工程量之日止,不得更换和撤离项目负责人和总监理工程师。
施工项目部、现场监理部其他关键岗位人员应保持稳定。中标单位自工程项目开工安全生产条件审查合格之日起至完成合同约定工程量之日止,不得擅自更换和撤离关键岗位人员。下列情形除外:
(1)因身体原因无法坚持施工现场管理工作的;
(2)因不履行岗位职责、工作失误等原因不宜继续担任施工现场管理工作的;
(3)本人所承担的专业业务已完成的;
(4)非本单位原因工程项目延期开工达6个月或停工时间达3个月以上的;
(5)因违法违规行为不能继续担任施工现场管理工作的;
(6)因人员调动不能在本单位执业的。
第十条 施工项目部关键岗位人员更换由建筑施工企业提出书面申请和相关证明资料,经监理、建设单位同意后,报告工程项目相应的监管机构。现场监理部关键岗位人员更换由监理企业提出书面申请和相关证明资料,经建设单位同意后,报告工程项目相应的监管机构。项目负责人、总监理工程师的更换应符合招投标相关规定,报告项目招投标监管机构,并抄报工程项目质量安全监督机构;其他关键岗位人员更换应报告工程项目质量安全监督机构。更换人员的资格等级不得低于更换前,并应符合招标文件要求。
工程项目招投标管理机构、工程质量安全监督机构收到关键岗位人员撤离或更换报告后,符合本办法规定的,应在3日内将关键岗位人员撤离或更换信息录入“湖南省工程项目动态监管平台”。
相关机构对符合撤离或更换规定的,不得无故押证。存在争议的,向同级或上级住房城乡建设主管部门反映。对违规提前押证或拖延放证的,同级住房城乡建设主管部门应及时责令纠正,造成影响的,应追究相关单位或个人责任。
第十一条 现场监理部应加强对施工项目部关键岗位人员到岗和履职情况的检查,并落实监理报告制度。项目总监理工程师应安排专人检查并形成检查记录。对发现人员配备不达标、擅自更换、不到岗、不按规定履行职责的,总监理工程师应签发整改单责令其改正并报告建设单位。
建设单位应对施工项目部、现场监理部关键岗位人员配备和到岗履职情况进行检查,并形成检查记录,发现人员配备不达标、擅自更换、不到岗、不按规定履行职责的,应责令其改正;对拒不改正的,应及时报告住房城乡建设主管部门及其质量安全监督机构。
第十二条 各级建设工程质量安全监督机构及其一线监督人员在日常监督检查中,应检查施工项目部、现场监理部关键岗位人员是否按本办法和合同要求足额配备到位、是否按要求到岗履职,并形成监督检查记录。
施工单位、监理单位关键岗位人员纳入实名制管理。在施工期间,所有关键岗位人员都应到岗履职,并通过实名制人脸识别考勤设备进行每日考勤。履约考勤期自工程项目开工安全生产条件审查合格至完成合同约定工程量止,考勤范围为施工项目部、现场监理部所有关键岗位人员(已撤离或已进行更换的关键岗位人员不再进行考勤)。
关键岗位人员月考勤率低于70%的,工程质量安全监督机构应责令其整改,对拒不整改或整改不到位的,记录1次违规行为;月考勤率低于50%的,工程质量安全监督机构核实后记录1次违规行为,并责令整改。有关检查处理情况应录入“湖南省工程项目动态监管平台”。
关键岗位人员应保证到岗履职的持续性,除因单位组织的外出学习培训、会议、休假、疾病等原因外,每72小时内应至少考勤1次;对因上述原因短期不能到岗的,施工单位、监理单位应安排具备同等任职条件的人员顶岗履职,并报工程质量安全监督机构;对长期不能到岗的,应及时按程序申请人员更换。各级住房城乡建设主管部门在组织各类检查时,应将施工项目部、现场监理部关键岗位人员配备、到岗履职情况作为检查重点,以此作为评价项目质量安全保证体系运行情况、施工企业安全生产条件、质量安全监督机构履职情况的重要依据。
对施工项目部、现场监理部人员配备不达标、擅自更换、不按规定履行职责、不按规定进行人脸识别验证的,各级住房城乡建设主管部门及其质量安全监督机构应责令改正,对拒不整改或整改不到位的,记录1次违规行为。对记录2次及2次以上违规行为的,应按规定认定上报企业及其相关责任人员的建筑市场不良行为记录,并依法依规予以行政处罚。
第十三条省外建筑施工企业承揽本省工程项目组建的施工项目部,其关键岗位人员如持有外省住房城乡建设主管部门颁发或认可的住房和城乡建设领域施工现场专业人员职业培训合格证书,其证书应能通过相关住房城乡建设主管部门网站查询其真伪,或提供由相关住房城乡建设主管部门(或其认可的机构)出具的证书真实性证明。
第十四条 拆除工程应根据工程特点,参照本办法执行。
第十五条 本办法自2021年3月15日起实施,有效期至2026年3月14日。














以上内容来源于网络收集整理,如有侵权请联系客服
