文章来源:建筑工程鲁班联盟
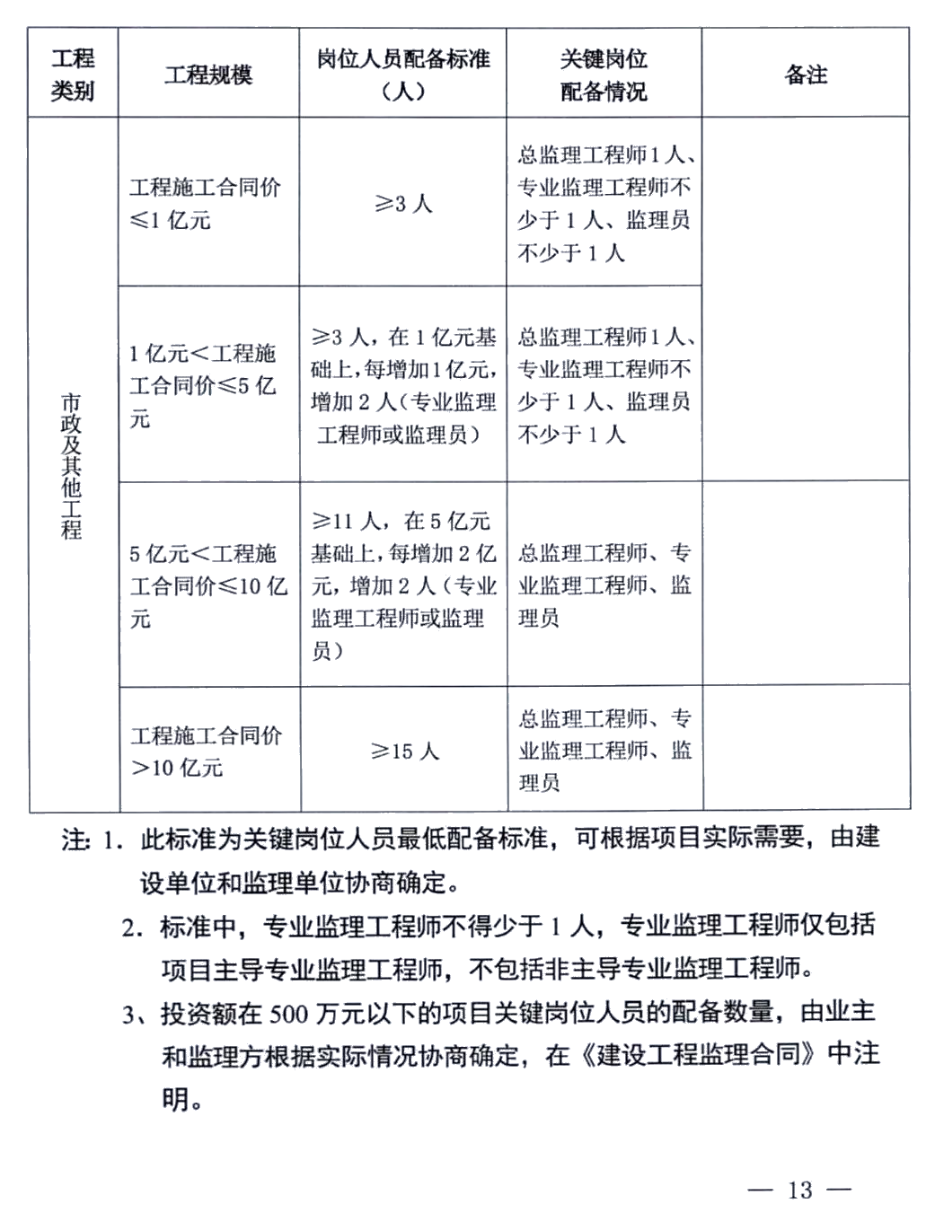
日前,湖南省住建厅发布《湖南省建筑工程施工项目部和现场监理部关键岗位人员配备管理办法》,自2021年3月15日起实施。《办法》根据工程规模规模提出了关键岗位人员的最低配备标准,并且总结了各岗位人员的任职条件及主要职责,这对于组建施工项目部和现场监理部并进行人员配备、考核和管理很有帮助,值得大家参考!

施工项目部:
【任职条件】
(2)取得省级住房和城乡建设主管部门颁发的项目负责人安全生产考核合格证书。【主要职责】
(1)主持项目经理部工作,代表企业实施施工项目管理,贯彻执行国家法律、法规、方针、政策和强制性标准,执行企业的管理制度,维护企业的合法权益;(2)执行企业对项目下达的各项管理目标和规定任务;(4)对进入现场的施工人员、施工机具、建筑材料等生产要素进行优化配置和动态管理,突出抓好对项目关键岗位人员和特种作业人员到岗履职管理;(5)建立质量(含消防施工质量)管理体系和安全体系,贯彻落实《危险性较大的分部分项工程安全管理规定》、住房城乡建设部《工程质量安全手册(试行)》等文件规定,按照《施工企业安全生产评价标准》、《建筑施工安全检查标准》、《工程建设施工企业质量管理规范》等组织实施标准化工作,进行现场文明施工管理,发现和处理突发事件;(6)按照《住房城乡建设部关于印发<建筑施工项目经理质量安全责任十项规定(试行)>的通知》要求,落实质量安全责任。(7)在授权范围内负责与企业管理层、劳务作业层、各协作单位、发包人、分包人和监理工程师、业主等的协调和过程控制,解决项目施工过程中出现的问题;(8)参与分部工程验收和工程竣工验收,准备结算资料和分析总结,接受审计;(10)协助企业进行项目的检查、鉴定和评奖申报。
【任职条件】
一级工程(按《工程监理企业资质管理规定》附表2标准划分,下同)的项目技术负责人应具有大专及以上学历、与工程项目相适应专业的高级职称,从事相关专业技术管理工作8年以上。二级工程的项目技术负责人应具有大专及以上学历、与工程项目相适应专业的中级职称,从事相关专业技术管理工作5年以上。三级工程的项目技术负责人应具有中专及以上学历、与工程项目相适应专业的助理工程师职称,从事相关专业技术管理工作5年以上。建筑施工企业根据项目规模大小、复杂程度以及专业要求确定的其他条件。【主要职责】
(3)按规定查验和接收加盖施工图审查专用章的设计图纸,参加图纸会审和设计交底,并对结果进行确认;(4)组织有关人员熟悉与审查图纸,主持编制项目管理实施规划的施工方案并组织落实;(8)贯彻落实《危险性较大的分部分项工程安全管理规定》、住房城乡建设部《工程质量安全手册(试行)》等文件规定;具体组织编制和报审施工组织设计、重大危险源识别和控制方案、专项施工方案,审核作业指导书并组织实施;有分包单位的,应负责督促落实分包单位的相应工作。(10)组织各项技术资料的签证、收集、整理和归档;(12)组织进行技术攻关。
【任职条件】
取得住房和城乡建设领域施工现场专业人员职业培训合格证书(施工员)。
【主要职责】
(1)贯彻落实《危险性较大的分部分项工程安全管理规定》、住房城乡建设部《工程质量安全手册(试行)》等文件规定;严格按国家有关标准、规范、规程、施工组织设计、关键、特殊工序作业指导书、以及设计图纸、图纸会审纪要、设计变更和技术核定组织施工;(2)组织有关班组熟悉施工图纸,向班组操作人员进行技术、质量及关键、特殊工序和安全交底,按照施工组织设计安排好工序搭接,做好工序交接记录,努力完成形象进度计划;(3)参与制定劳务管理计划,参与组建项目劳务管理机构和制定劳务管理制度,合理安排劳动组合,及时做好工程施工记录、隐蔽工程记录和签证,逐日填写施工日志;(4)负责或监督劳务人员进出场及用工管理,负责审核劳务人员身份、资格,参与劳务分包合同签订,对劳务队伍现场施工管理情况进行考核评价。科学安排各专业的配套作业和各工种之间的立体交叉作业;(5)负责劳务结算资料的收集整理,参与劳务费的结算。参与或监督劳务人员工资支付、负责劳务人员工资公示及台帐的建立。参与编制、实施劳务纠纷应急预案,参与调解、处理劳务纠纷和工伤事故的善后工作。(6)负责编制劳务队伍和劳务人员管理资料。负责汇总、整理、移交劳务管理资料。(7)做好施工现场管理和文明施工,做到场地清洁,材料堆放整齐有序。
【任职条件】
取得省级住房和城乡建设主管部门颁发的专职安全生产管理人员安全生产考核合格证。
【分类】
机械类专职安全生产管理人员(C1证)可以从事起重机械、土石方机械、桩工机械等安全生产管理工作。土建类专职安全生产管理人员(C2证)可以从事除起重机械、土石方机械、桩工机械等安全生产管理工作以外的安全生产管理工作。综合类专职安全生产管理人员(C3证)可以从事全部安全生产管理工作。
【主要职责】
(1)在施工前,根据工程项目的特点,依照项目重大危险源识别和控制方案及安全专项施工方案,向项目部提出重要环节、重点部位的安全生产防范建议;(2)在施工过程中必须到现场跟踪巡查,定期查验特种作业人员持有效证件上岗情况和人员、证件与单位相符情况,施工现场与专项施工方案相符情况;(3)加强对分包单位的安全管理,检查分包单位人员持有效证件上岗履职和专项施工方案编制与执行情况;(4)贯彻落实《危险性较大的分部分项工程安全管理规定》、住房城乡建设部《工程质量安全手册(试行)》等文件规定;严格施工全过程的安全控制,加强对施工现场重大危险源的监控管理,并按规范做好安全记录,建立隐患台帐;(5)加强对施工现场的检查,及时制止违章指挥,违章操作行为,及时发现、纠正、督促整改安全事故隐患,并报告项目负责人;(6)对建设管理部门及其安监机构、现场监理部和施工企业在各类检查中发现的安全生产问题认真组织整改落实;(7)及时向企业安全管理机构报告项目部安全生产情况;(8)参与起重机械设备管理的,还应履行机械员职责。
【任职条件】
取得住房和城乡建设领域施工现场专业人员职业培训合格证书(质量员)。
【主要职责】
(1)贯彻落实住房城乡建设部《工程质量安全手册(试行)》等文件规定,按照设计图纸、施工设计、项目质量计划、设计变更、技术核定及国家颁发的现行规范、规程和标准,全面认真地进行质量检查;(2)抓好质量教育,及时纠正质量事故苗头,出现重大质量事故及时报告上级有关部门并配合做好处理工作;(3)参加施工组织设计、施工方案的会审,监督工程质量和文明施工等措施的实施,做好质量记录;(4)参加质量回访,受理用户投诉,及时向主管部门传递不合格信息,并会同技术负责人、施工员等进行评审处理;(5)负责对分包工程的工序交接,原材料、半成品和工程配套设备检验、试验的监控;(6)负责检验批、分部、分项工程质量评定的核定检查及时向主管部门传递信息,并做好相关的质量记录。
现场监理部:
【任职条件】
具有国家注册监理工程师证书。
【主要职责】
(3)根据工程进展及监理工作情况调配监理人员,检查监理人员工作;(7)审查工程开复工报审表,签发工程开工令、暂停令和复工令;(8)组织检查施工单位现场质量、安全生产管理体系的建立及运行情况;(9)组织审核施工单位的付款申请,签发工程款支付证书,组织审核竣工结算;(11)调解建设单位与施工单位的合同争议,处理工程索赔;(12)组织验收分部工程,组织审查单位工程质量检验资料;(13)审查施工单位的竣工申请,组织工程竣工预验收,组织编写工程质量评估报告,参与工程竣工验收;(15)组织编写监理月报、监理工作总结,组织整理监理文件资料;(16)督促施工单位对建设工程质量和安全生产隐患进行整改;情况严重的,责令暂时停止施工,并及时通报建设单位;对拒不整改或者不停止施工的,及时报告有关行政主管部门;(17)安排专人检查施工项目部关键岗位人员配备情况。对人员配备不达标、擅自更换、不到岗、不按规定履行职责的,应责令其改正;对拒不改正的,及时报告住房和城乡建设主管部门及其质量安全监督机构。
【任职条件】
具有国家注册监理工程师证书或省级总监理工程师代表培训合格证书。
【主要职责】
(2)按总监理工程师的授权,行使总监理工程师的部分职责和权利;(3)按总监理工程师的授权,行使专业监理工程师的职责和权利;
【任职条件】
具有国家注册监理工程师证书或省级总监理工程师代表、专业监理工程师培训合格证书。
【主要职责】
(2)审查施工单位提交的涉及本专业的报审文件,并向总监理工程师报告;(4)指导、检查监理员工作,定期向总监理工程师报告本专业监理工作实施情况;(6)验收检验批、隐蔽工程、分项工程,参与验收分部工程;(10)组织编写工程变更的审查和处理,组织编写监理日志,参与编写监理月报;(12)参与工程竣工预验收和竣工验收。
【任职条件】
具有国家注册监理工程师证书或省级总监理工程师代表、专业监理工程师、监理员培训合格证书。
【主要职责】
(1)检查施工单位投入工程的人力、主要设备的使用及运行状况;(5)发现施工作业中的问题,及时指出并向专业监理工程师报告。
【任职条件】
取得省级住房和城乡建设主管部门颁发的标准员岗位资格证书。
【主要职责】
(1)参与施工图会审及施工组织设计、专项施工方案的编制;
(2)负责确定建筑工程项目应执行的工程建设标准和建筑施工安全标准规范,并配置有效版本和组织学习;
(3)制定工程建设标准、建筑施工安全标准规范实施计划和措施,并组织交底;
(4)负责施工作业过程中对工程建设标准、建筑施工安全标准规范实施进行监督,对执行不到位的应向项目部提出纠正措施;
(5)协助质量和生产安全事故调查、分析,找出标准规范及措施中的不足;
(7)负责收集工程建设标准和建筑施工安全标准规范执行记录,对实施效果进行评价。
【任职条件】
取得省级住房和城乡建设主管部门颁发的机械员岗位资格证书。
【主要职责】
(1)认真执行国家和施工企业有关施工机具管理方面的方针、政策和规章制度;
(2)落实建筑起重机械备案和使用登记工作,负责落实对建设主管部门及其安监机构的安拆告知制度;
(3)负责现场临时用电及起重机械设备的管理、安装(拆卸)、使用、维护和保养,加强对安拆单位和安拆人员、特种作业人员的管理,加强对起重机械设备基础施工、安装、顶升加结、拆卸等重点环节的管理,建立起重机械设备及临时用电管理台账;
(4)根据生产进度,熟悉和掌握机械设备的分布和技术状况,参与设备事故的分析处理工作,并按规定及时上报;
(5)负责设备的交接验收、清点、调运巡回检查以及报废设备的鉴定等工作;
(6)定期向企业主管部门和主管领导汇报设备管理、保养和技术状况,并提出整改意见。
【任职条件】
取得省级住房和城乡建设主管部门颁发的材料员岗位资格证书。
【主要职责】
(1)认真贯彻执行国家有关法规、标准、规范、规程和公司各项技术管理制度;
(2)掌握本工程施工图设计所要求的原材料、半成品、混凝土、砂浆以及冬雨季施工措施中确定掺入的外加剂情况;并根据工程所需的建筑材料及工程检验与试验计划,按照国家标准、规范、规程规定的批量要求及取样方法,邀请监理部门见证取样,同时填写好检验、试验委托单,及时取回检验报告交相关部门,并对其使用情况、使用部门进行跟踪检查,认真填写质量记录;
(3)根据工程进度,及时做好混凝土强度、混凝土抗渗、砂浆试件并放置在施工现场标准养护室养护,每天做好标准养护室温度和湿度的控制及记录;对混凝土同条件养护试件及拆模试件应放置于构件同一地点同条件的养护,并准确记录所作试件的工程部位;
(4)定期检查计量器具和检测设备是否满足使用要求,通过自检或有关部门检定,对不符合标准要求的应及时调换;
(5)及时、准确填写好原材料、半成品、混凝土、砂浆等试验、检测记录。
【任职条件】
取得省级住房和城乡建设主管部门颁发的资料员岗位资格证书。
【主要职责】
(1)协助制定和建立施工资料管理计划及管理规章制度;
(2)负责建立施工资料收集台帐,进行施工资料交底。
(3)负责施工资料的收集、审查、整理、立卷、归档、封存和安全保密工作及竣工图及竣工验收资料的收集、整理、立卷、归档、封存和安全保密工作;
(4)负责提供管理数据、信息资料;
(5)负责施工资料、竣工图及竣工验收资料的验收与移交;
(6)协助建立施工信息管理系统并负责施工信息管理系统的运用、服务和管理。
以上内容来源于网络收集整理,如有侵权请联系客服